Warning:
JavaScript is turned OFF. None of the links on this page will work until it is reactivated.
If you need help turning JavaScript On, click here.
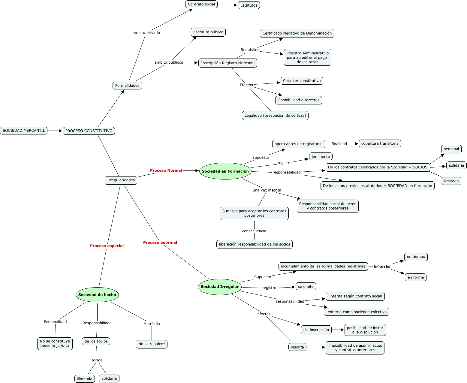
Este Cmap, tiene información relacionada con: Buscando Padrinos (2º CMAP), opera antes de registrarse finalidad cobertura transitoria, PROCESO CONSTITUTIVO ???? Irregularidades, inscrita ???? imposibilidad de asumir actos y contratos anteriores, Inscripción Registro Mercantil Requisitos Registro Administrativo para acreditar el pago de las tasas, sin inscripción ???? posibilidad de instar a la disolución, De los contratos celebrados por la Sociedad = SOCIOS ???? personal, Contrato social ???? Estatutos, Sociedad de hecho Responsabilidad de los socios, Sociedad de hecho Personalidad No se constituye persona jurídica, Sociedad de hecho Matrícula No se requiere, Sociedad Irregular registro se omite, Irregularidades Proceso anormal Sociedad Irregular, Sociedad en Formación responsabilidad De los contratos celebrados por la Sociedad = SOCIOS, Formalidades ámbito privado Contrato social, incumplimiento de las formalidades registrales infracción en tiempo, Formalidades ámbito públicos ????, Sociedad Irregular responsabilidad externa como sociedad colectiva, Inscripción Registro Mercantil Efectos Oponibilidad a terceros, Sociedad Irregular responsabilidad interna según contrato social, Sociedad en Formación registro inminente