Warning:
JavaScript is turned OFF. None of the links on this page will work until it is reactivated.
If you need help turning JavaScript On, click here.
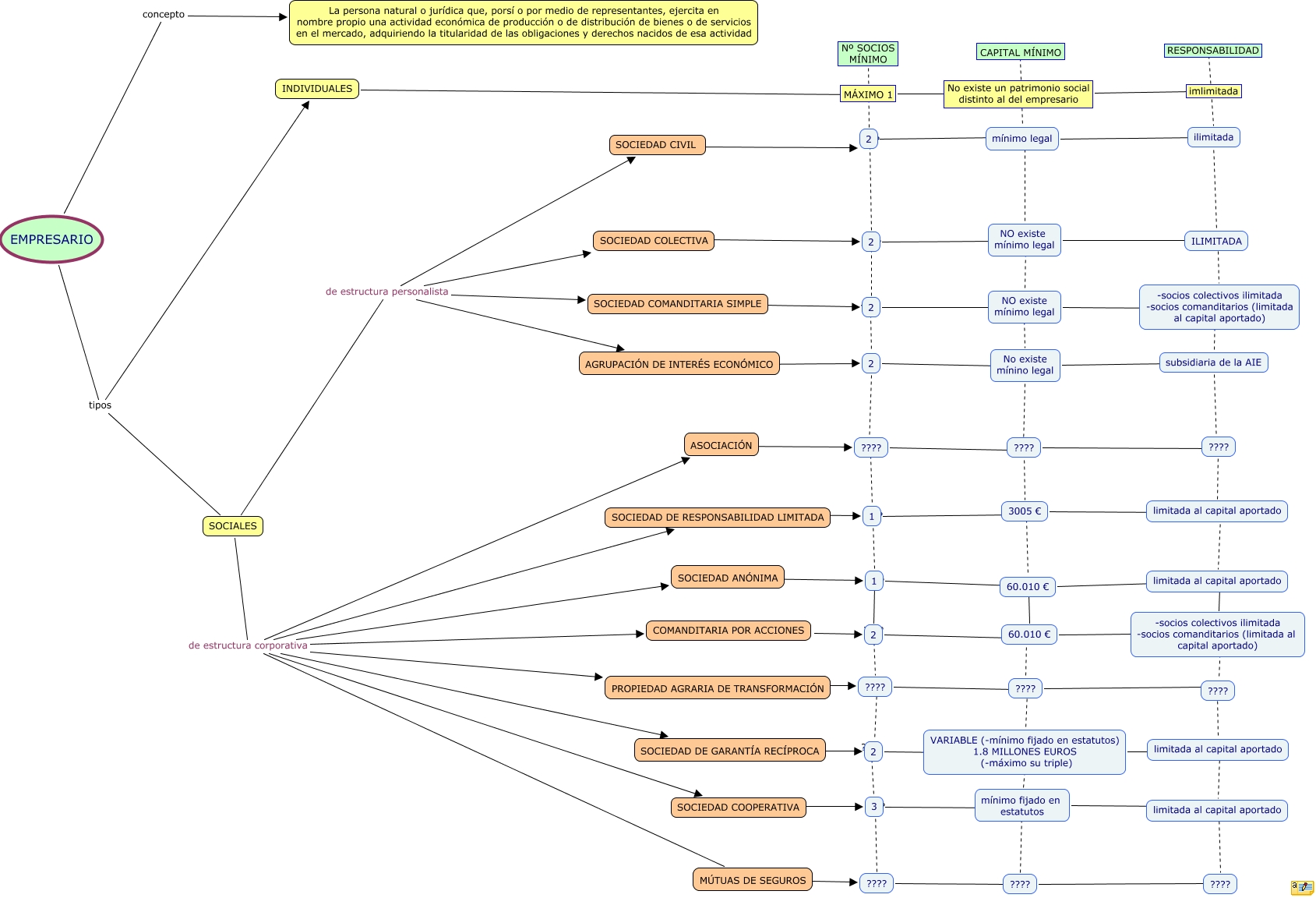
Este mapa conceptual tiene información relacionada a: EL PRINCIPIO DE TODO, 2 ???? 2, mínimo legal ???? ilimitada, ASOCIACIÓN ???? ????, SOCIALES de estructura corporativa SOCIEDAD DE GARANTÍA RECÍPROCA, 2 ???? ????, SOCIALES de estructura personalista SOCIEDAD CIVIL, SOCIEDAD COLECTIVA ???? 2, limitada al capital aportado ???? -socios colectivos ilimitada -socios comanditarios (limitada al capital aportado), ???? ???? 3005 €, ???? ???? ????