Warning:
JavaScript is turned OFF. None of the links on this page will work until it is reactivated.
If you need help turning JavaScript On, click here.
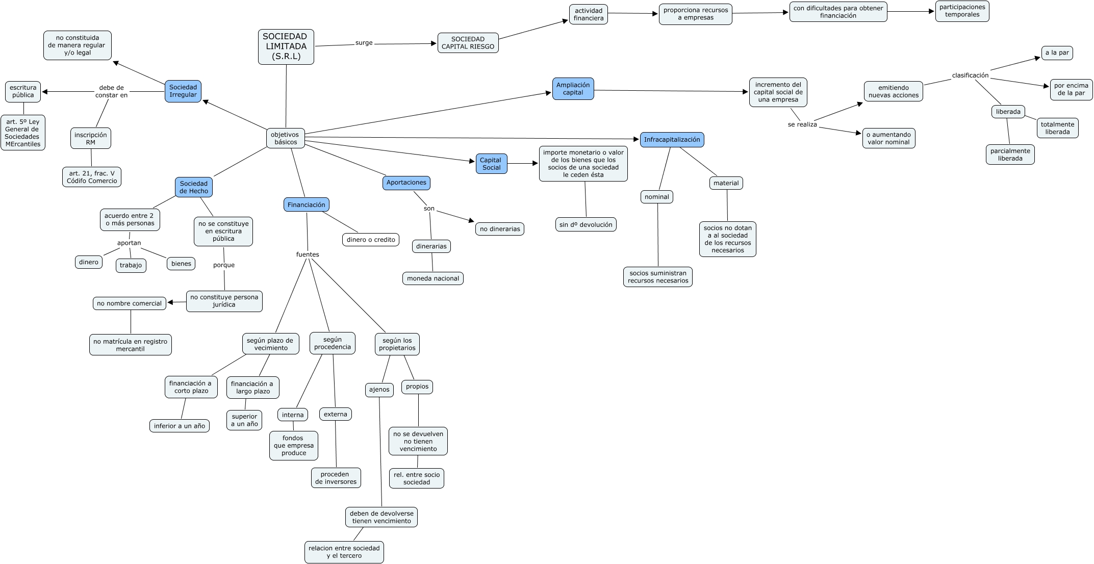
Este mapa conceptual tiene información relacionada a: Buscando padrinos Mapa nº2, emitiendo nuevas acciones clasificación por encima de la par, Aportaciones son dinerarias, objetivos básicos ???? Sociedad Irregular, propios ???? no se devuelven no tienen vencimiento, incremento del capital social de una empresa se realiza emitiendo nuevas acciones, objetivos básicos ???? Infracapitalización, con dificultades para obtener financiación ???? participaciones temporales, acuerdo entre 2 o más personas aportan trabajo, no se devuelven no tienen vencimiento ???? rel. entre socio sociedad, Infracapitalización ???? material