Warning:
JavaScript is turned OFF. None of the links on this page will work until it is reactivated.
If you need help turning JavaScript On, click here.
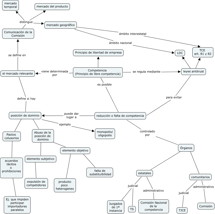
Este Cmap, tiene información relacionada con: caso 1 final, estatales judicial Juzgados de 1ª instancia, elemento objetivo ???? falta de substituibilidad, comunitarios administrativo Comisión, Abuso de la posición de dominio ???? elemento objetivo, Competencia (Principio de libre competencia) ???? Principio de libertad de empresa, Comunicación de la Comisión distingue mercado temporal, mercado geográfico ámbito interestatal TCE art. 81 y 82, posición de dominio ejemplo monopolio/ oligopolio, Competencia (Principio de libre competencia) es posible reducción o falta de competencia, leyes antitrust para evitar reducción o falta de competencia, Órganos ???? estatales, reducción o falta de competencia controlado por Órganos, reducción o falta de competencia puede dar lugar a posición de dominio, mercado geográfico ámbito nacional LDC, comunitarios judicial TJCE, Pactos colusorios ???? acuerdos tácitos o prohibiciones, leyes antitrust ???? LDC, Abuso de la posición de dominio ???? elemento subjetivo, elemento subjetivo ???? expulsión de competidores, estatales judicial TS