Warning:
JavaScript is turned OFF. None of the links on this page will work until it is reactivated.
If you need help turning JavaScript On, click here.
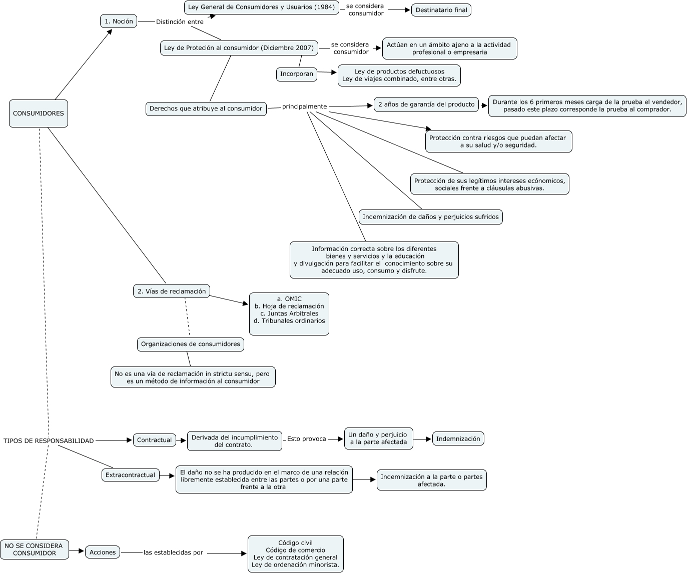
Este Cmap, tiene información relacionada con: 1. Dietario. Jordi G. BALDAN, Derechos que atribuye al consumidor principalmente Protección de sus legítimos intereses ecónomicos, sociales frente a cláusulas abusivas., Ley de Proteción al consumidor (Diciembre 2007) ???? Derechos que atribuye al consumidor, Derivada del incumplimiento del contrato. Esto provoca Un daño y perjuicio a la parte afectada, 2. Vías de reclamación ???? a. OMIC b. Hoja de reclamación c. Juntas Arbitrales d. Tribunales ordinarios, Derechos que atribuye al consumidor principalmente Protección contra riesgos que puedan afectar a su salud y/o seguridad., CONSUMIDORES ???? 2. Vías de reclamación, Organizaciones de consumidores ???? No es una vía de reclamación in strictu sensu, pero es un método de información al consumidor, CONSUMIDORES ???? 1. Noción, 2 años de garantía del producto ???? Durante los 6 primeros meses carga de la prueba el vendedor, pasado este plazo corresponde la prueba al comprador., NO SE CONSIDERA CONSUMIDOR ???? Acciones, Ley General de Consumidores y Usuarios (1984) se considera consumidor Destinatario final, 2. Vías de reclamación ???? Organizaciones de consumidores, Derechos que atribuye al consumidor principalmente Información correcta sobre los diferentes bienes y servicios y la educación y divulgación para facilitar el conocimiento sobre su adecuado uso, consumo y disfrute., Ley de Proteción al consumidor (Diciembre 2007) ???? Incorporan, Acciones las establecidas por Código civil Código de comercio Ley de contratación general Ley de ordenación minorista., Incorporan ???? Ley de productos defuctuosos Ley de viajes combinado, entre otras., CONSUMIDORES TIPOS DE RESPONSABILIDAD NO SE CONSIDERA CONSUMIDOR, Contractual ???? Derivada del incumplimiento del contrato., CONSUMIDORES TIPOS DE RESPONSABILIDAD Extracontractual, CONSUMIDORES TIPOS DE RESPONSABILIDAD Contractual