Warning:
JavaScript is turned OFF. None of the links on this page will work until it is reactivated.
If you need help turning JavaScript On, click here.
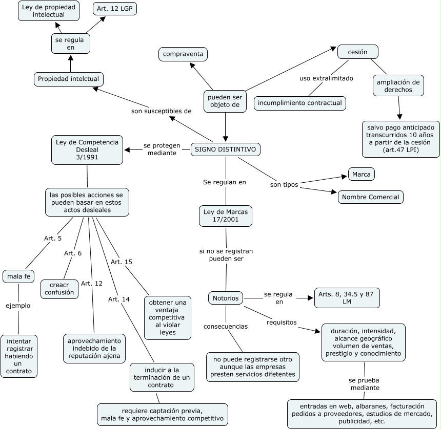
Este Cmap, tiene información relacionada con: CASO 2, se regula en ???? Art. 12 LGP, mala fe ejemplo intentar registrar habiendo un contrato, Propiedad intelctual ???? se regula en, Notorios requisitos duración, intensidad, alcance geográfico volumen de ventas, prestigio y conocimiento, ampliación de derechos ???? salvo pago anticipado transcurridos 10 años a partir de la cesión (art.47 LPI), pueden ser objeto de ???? cesión, cesión ???? ampliación de derechos, SIGNO DISTINTIVO son tipos Marca, se regula en ???? Ley de propiedad intelectual, pueden ser objeto de ???? SIGNO DISTINTIVO, SIGNO DISTINTIVO Se regulan en Ley de Marcas 17/2001, las posibles acciones se pueden basar en estos actos desleales Art. 5 mala fe, Notorios consecuencias no puede registrarse otro aunque las empresas presten servicios difetentes, cesión uso extralimitado incumplimiento contractual, las posibles acciones se pueden basar en estos actos desleales Art. 6 creacr confusión, SIGNO DISTINTIVO son tipos Nombre Comercial, Ley de Marcas 17/2001 si no se registran pueden ser Notorios, inducir a la terminación de un contrato ???? requiere captación previa, mala fe y aprovechamiento competitivo, pueden ser objeto de ???? compraventa, Notorios se regula en Arts. 8, 34.5 y 87 LM