Warning:
JavaScript is turned OFF. None of the links on this page will work until it is reactivated.
If you need help turning JavaScript On, click here.
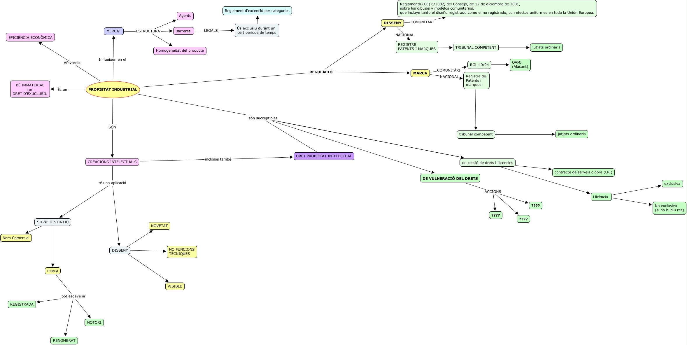
Este mapa conceptual tiene información relacionada a: provisional1 cas2, PROPIETAT INDUSTRIAL són succeptibles DE VULNERACIÓ DEL DRETS, PROPIETAT INDUSTRIAL Afavoreix EFICIÈNCIA ECONÒMICA, TRIBUNAL COMPETENT ???? jutjats ordinaris, DE VULNERACIÓ DEL DRETS ACCIONS ????, DISSENY ???? VISIBLE, marca pot esdevenir NOTORI, SIGNE DISTINTIU ???? Nom Comercial, DISSENY ???? NOVETAT, MARCA COMUNITÀRI RGL 40/94, DRET PROPIETAT INTELECTUAL ???? de cessió de drets i llicències, MERCAT ESTRUCTURA Barreres, Llicència ???? exclusiva, PROPIETAT INDUSTRIAL REGULACIÓ DISSENY, DISSENY COMUNITÀRI Reglamento (CE) 6/2002, del Consejo, de 12 de diciembre de 2001, sobre los dibujos y modelos comunitarios, que incluye tanto el diseño registrado como el no registrado, con efectos uniformes en toda la Unión Europea., Ús exclusiu durant un cert període de temps ???? Reglament d'excenció per categoríes, DE VULNERACIÓ DEL DRETS ACCIONS ????, PROPIETAT INDUSTRIAL SÓN CREACIONS INTELECTUALS, PROPIETAT INDUSTRIAL són succeptibles de cessió de drets i llicències, MERCAT ESTRUCTURA Homogeneïtat del producte, RGL 40/94 ???? OAMI (Alacant)