Warning:
JavaScript is turned OFF. None of the links on this page will work until it is reactivated.
If you need help turning JavaScript On, click here.
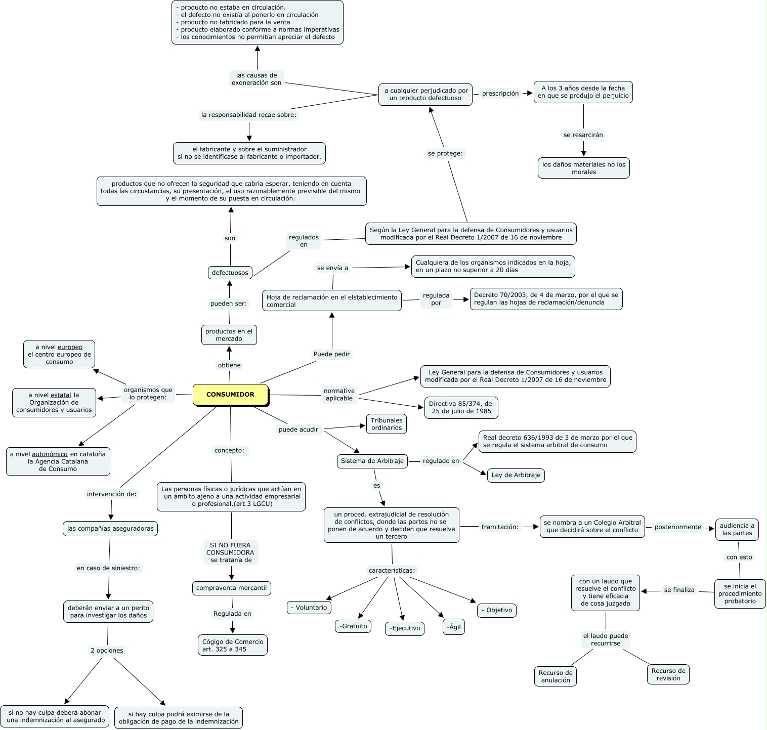
Este mapa conceptual tiene información relacionada a: consumidores 1, Sistema de Arbitraje regulado en Ley de Arbitraje, a cualquier perjudicado por un producto defectuoso la responsabilidad recae sobre: el fabricante y sobre el suministrador si no se identificase al fabricante o importador., Sistema de Arbitraje es un proced. extrajudicial de resolución de conflictos, donde las partes no se ponen de acuerdo y deciden que resuelva un tercero, un proced. extrajudicial de resolución de conflictos, donde las partes no se ponen de acuerdo y deciden que resuelva un tercero características: -Ejecutivo, CONSUMIDOR organismos que lo protegen: a nivel estatal la Organización de consumidores y usuarios, Hoja de reclamación en el elstablecimiento comercial regulada por Decreto 70/2003, de 4 de marzo, por el que se regulan las hojas de reclamación/denuncia, Hoja de reclamación en el elstablecimiento comercial se envía a Cualquiera de los organismos indicados en la hoja, en un plazo no superior a 20 días, CONSUMIDOR intervención de: las compañías aseguradoras, se inicia el procedimiento probatorio se finaliza con un laudo que resuelve el conflicto y tiene eficacia de cosa juzgada, defectuosos son productos que no ofrecen la seguridad que cabria esperar, teniendo en cuenta todas las circustancias, su presentación, el uso razonablemente previsible del mismo y el momento de su puesta en circulación.