Warning:
JavaScript is turned OFF. None of the links on this page will work until it is reactivated.
If you need help turning JavaScript On, click here.
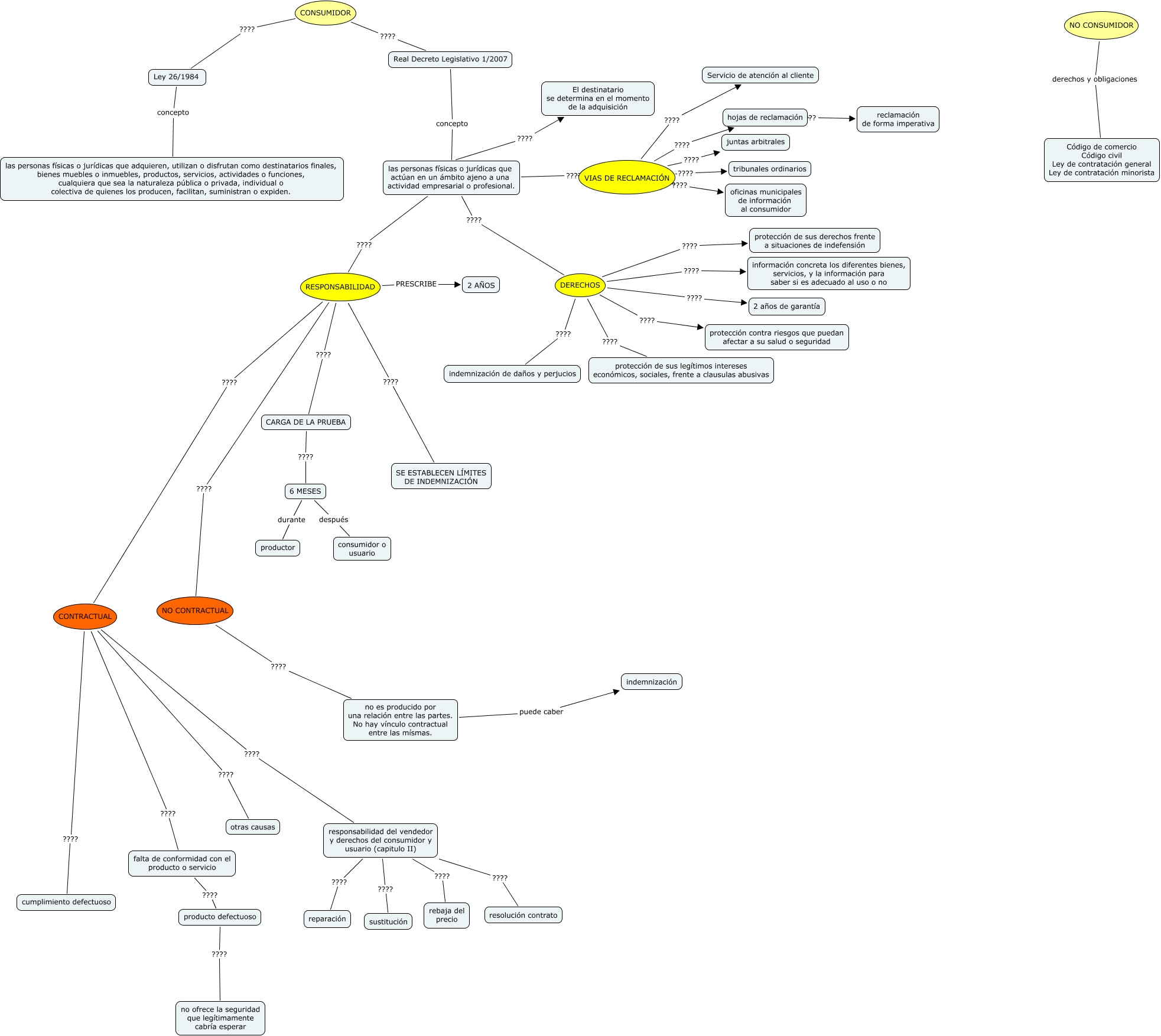
Este mapa conceptual tiene información relacionada a: QUI ES QUI - TOMÁS JÓDAR COBO, Ley 26/1984 concepto las personas físicas o jurídicas que adquieren, utilizan o disfrutan como destinatarios finales, bienes muebles o inmuebles, productos, servicios, actividades o funciones, cualquiera que sea la naturaleza pública o privada, individual o colectiva de quienes los producen, facilitan, suministran o expiden., CARGA DE LA PRUEBA ???? 6 MESES, las personas físicas o jurídicas que actúan en un ámbito ajeno a una actividad empresarial o profesional. ???? El destinatario se determina en el momento de la adquisición, las personas físicas o jurídicas que actúan en un ámbito ajeno a una actividad empresarial o profesional. ???? VIAS DE RECLAMACIÓN, responsabilidad del vendedor y derechos del consumidor y usuario (capitulo II) ???? reparación, NO CONSUMIDOR derechos y obligaciones Código de comercio Código civil Ley de contratación general Ley de contratación minorista, producto defectuoso ???? no ofrece la seguridad que legítimamente cabría esperar, NO CONTRACTUAL ???? no es producido por una relación entre las partes. No hay vínculo contractual entre las mísmas., las personas físicas o jurídicas que actúan en un ámbito ajeno a una actividad empresarial o profesional. ???? RESPONSABILIDAD, DERECHOS ???? 2 años de garantía, RESPONSABILIDAD PRESCRIBE 2 AÑOS, falta de conformidad con el producto o servicio ???? producto defectuoso, 6 MESES durante productor, hojas de reclamación ???? reclamación de forma imperativa, VIAS DE RECLAMACIÓN ???? hojas de reclamación, VIAS DE RECLAMACIÓN ???? juntas arbitrales, VIAS DE RECLAMACIÓN ???? oficinas municipales de información al consumidor, RESPONSABILIDAD ???? CONTRACTUAL, RESPONSABILIDAD ???? SE ESTABLECEN LÍMITES DE INDEMNIZACIÓN, las personas físicas o jurídicas que actúan en un ámbito ajeno a una actividad empresarial o profesional. ???? DERECHOS