Warning:
JavaScript is turned OFF. None of the links on this page will work until it is reactivated.
If you need help turning JavaScript On, click here.
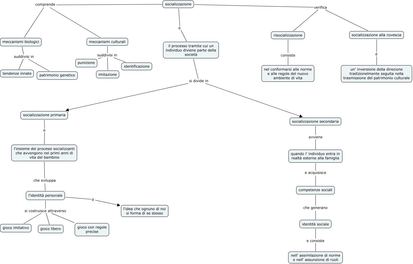
Questa Mappa Concettuale ha informazioni correlate a: socializzazione, socializzazione secondaria avviene quando l' individuo entra in realtà esterne alla famiglia, l'identità personale è l'idea che ognuno di noi si forma di se stesso, competenze sociali che generano identità sociale, socializzazione verifica socializzazione alla rovescia, l'insieme dei processi socializzanti che avvengono nei primi anni di vita del bambino che sviluppa l'identità personale, meccanismi biologici suddivisi in tendenze innate, socializzazione alla rovescia è un' inversione della direzione tradizionelmente seguita nella trasmissione del patrimonio culturale, socializzazione comprende meccanismi biologici, l'identità personale si costruisce attraverso gioco con regole precise, il processo tramite cui un individuo diviene parte della società si divide in socializzazione primaria, meccanismi culturali suddivisi in punizione, l'identità personale si costruisce attraverso gioco imitativo, l'identità personale si costruisce attraverso gioco libero, socializzazione verifica risocializzazione, meccanismi culturali suddivisi in imitazione, socializzazione è il processo tramite cui un individuo diviene parte della società, socializzazione comprende meccanismi culturali, quando l' individuo entra in realtà esterne alla famiglia e acquisisce competenze sociali, meccanismi biologici suddivisi in patrimonio genetico, identità sociale e consiste nell' assimilazione di norme e nell' assunzione di ruoli