WARNING:
JavaScript is turned OFF. None of the links on this concept map will
work until it is reactivated.
If you need help turning JavaScript On, click here.
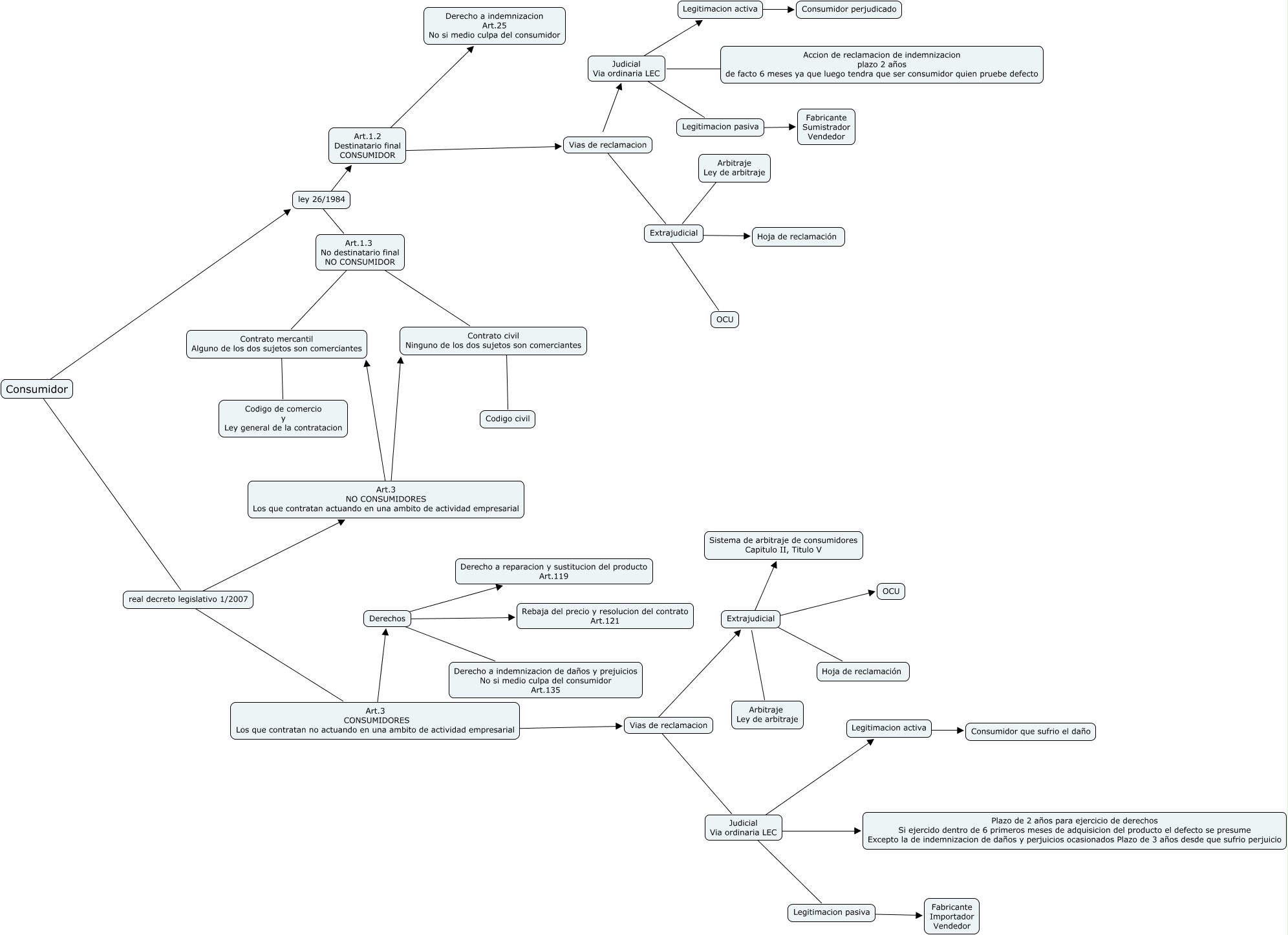
Este Cmap, tiene información relacionada con: Esquema1, Extrajudicial ???? Hoja de reclamación, Legitimacion pasiva ???? Fabricante Importador Vendedor, Legitimacion activa ???? Consumidor perjudicado, Consumidor ???? ley 26/1984, Legitimacion activa ???? Consumidor que sufrio el daño, Vias de reclamacion ???? Extrajudicial, real decreto legislativo 1/2007 ???? Art.3 NO CONSUMIDORES Los que contratan actuando en una ambito de actividad empresarial, Vias de reclamacion ???? Judicial Via ordinaria LEC, Vias de reclamacion E Extrajudicial, Extrajudicial ???? Arbitraje Ley de arbitraje, Judicial Via ordinaria LEC ???? Legitimacion pasiva, Contrato civil Ninguno de los dos sujetos son comerciantes ???? Codigo civil, Derechos ???? Derecho a reparacion y sustitucion del producto Art.119, Art.1.3 No destinatario final NO CONSUMIDOR ???? Contrato civil Ninguno de los dos sujetos son comerciantes, Extrajudicial ???? Sistema de arbitraje de consumidores Capitulo II, Titulo V, Art.3 CONSUMIDORES Los que contratan no actuando en una ambito de actividad empresarial ???? Derechos, Extrajudicial ???? Hoja de reclamación, Art.3 NO CONSUMIDORES Los que contratan actuando en una ambito de actividad empresarial ???? Contrato civil Ninguno de los dos sujetos son comerciantes, Judicial Via ordinaria LEC ???? Accion de reclamacion de indemnizacion plazo 2 años de facto 6 meses ya que luego tendra que ser consumidor quien pruebe defecto, Consumidor ???? real decreto legislativo 1/2007