Warning:
JavaScript is turned OFF. None of the links on this page will work until it is reactivated.
If you need help turning JavaScript On, click here.
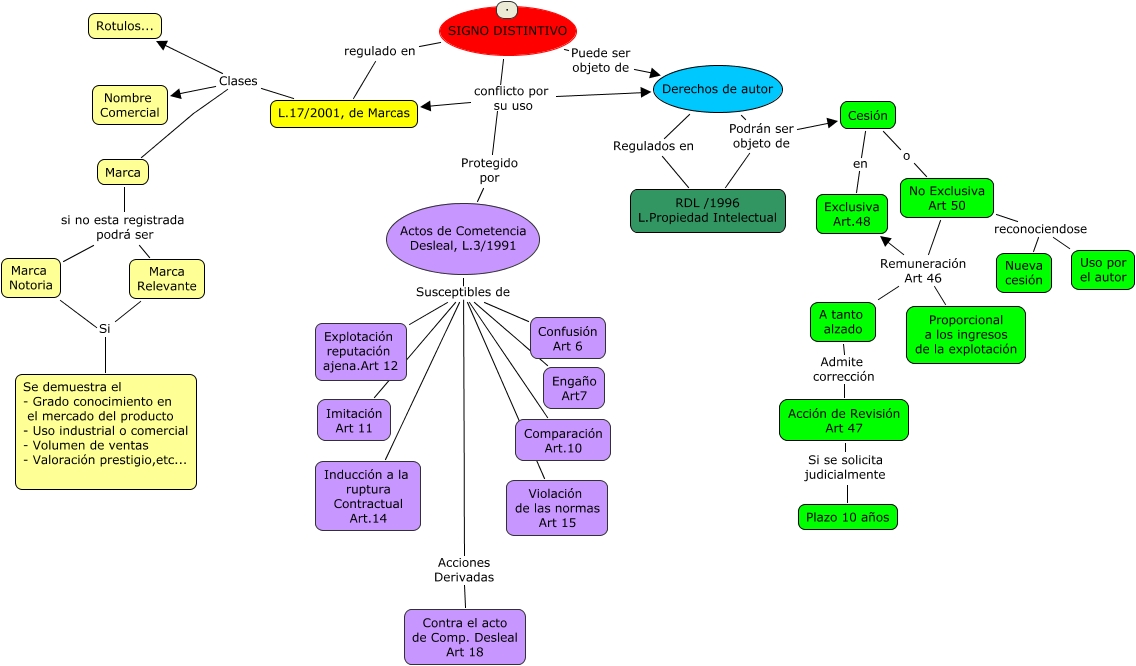
Este Cmap, tiene información relacionada con: LANAS DE PICAS, Actos de Cometencia Desleal, L.3/1991 Susceptibles de Confusión Art 6, Actos de Cometencia Desleal, L.3/1991 Susceptibles de Engaño Art7, No Exclusiva Art 50 Remuneración Art 46 Proporcional a los ingresos de la explotación, Actos de Cometencia Desleal, L.3/1991 Susceptibles de Violación de las normas Art 15, Actos de Cometencia Desleal, L.3/1991 Susceptibles de Explotación reputación ajena.Art 12, Cesión o No Exclusiva Art 50, SIGNO DISTINTIVO Protegido por Actos de Cometencia Desleal, L.3/1991, Actos de Cometencia Desleal, L.3/1991 Acciones Derivadas Contra el acto de Comp. Desleal Art 18, Acción de Revisión Art 47 Si se solicita judicialmente Plazo 10 años, A tanto alzado Admite corrección Acción de Revisión Art 47, No Exclusiva Art 50 Remuneración Art 46 A tanto alzado, Marca Notoria Si Se demuestra el - Grado conocimiento en el mercado del producto - Uso industrial o comercial - Volumen de ventas - Valoración prestigio,etc..., L.17/2001, de Marcas Clases Nombre Comercial, Derechos de autor Regulados en RDL /1996 L.Propiedad Intelectual, Marca Relevante Si Se demuestra el - Grado conocimiento en el mercado del producto - Uso industrial o comercial - Volumen de ventas - Valoración prestigio,etc..., No Exclusiva Art 50 Remuneración Art 46 Exclusiva Art.48, Actos de Cometencia Desleal, L.3/1991 Susceptibles de Imitación Art 11, SIGNO DISTINTIVO regulado en L.17/2001, de Marcas, Actos de Cometencia Desleal, L.3/1991 Susceptibles de Comparación Art.10, Derechos de autor Podrán ser objeto de Cesión