Warning:
JavaScript is turned OFF. None of the links on this page will work until it is reactivated.
If you need help turning JavaScript On, click here.
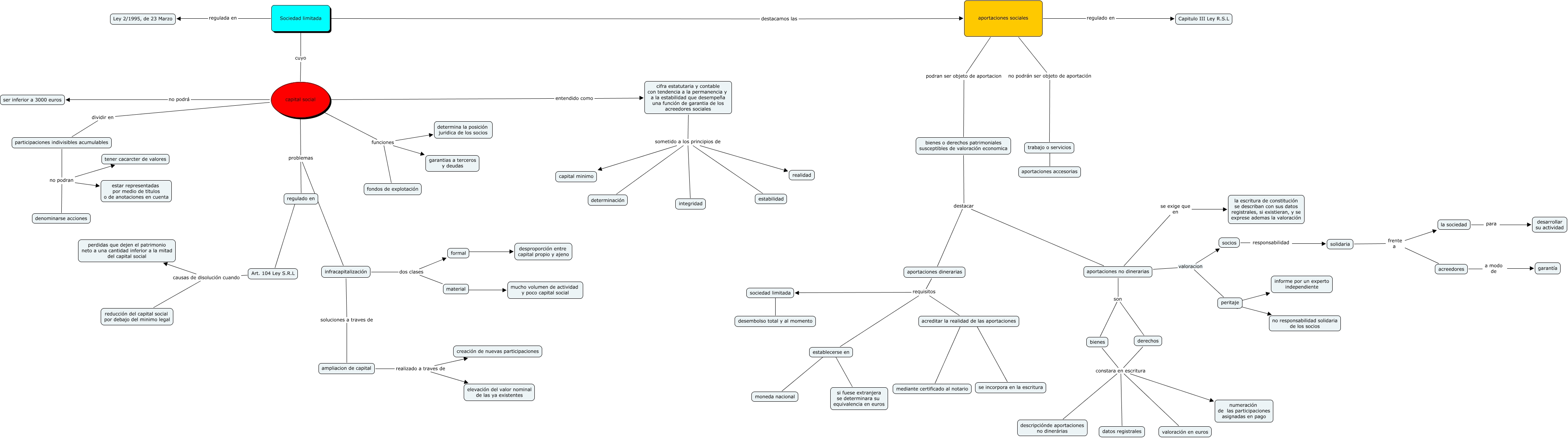
Este mapa conceptual tiene información relacionada a: caso2merca2, bienes constara en escritura valoración en euros, Art. 104 Ley S.R.L causas de disolución cuando reducción del capital social por debajo del minimo legal, infracapitalización soluciones a traves de ampliacion de capital, aportaciones dinerarias requisitos acreditar la realidad de las aportaciones, infracapitalización dos clases formal, Art. 104 Ley S.R.L causas de disolución cuando perdidas que dejen el patrimonio neto a una cantidad inferior a la mitad del capital social, capital social funciones fondos de explotación, infracapitalización dos clases material, capital social funciones determina la posición juridica de los socios, material ???? mucho volumen de actividad y poco capital social