Warning:
JavaScript is turned OFF. None of the links on this page will work until it is reactivated.
If you need help turning JavaScript On, click here.
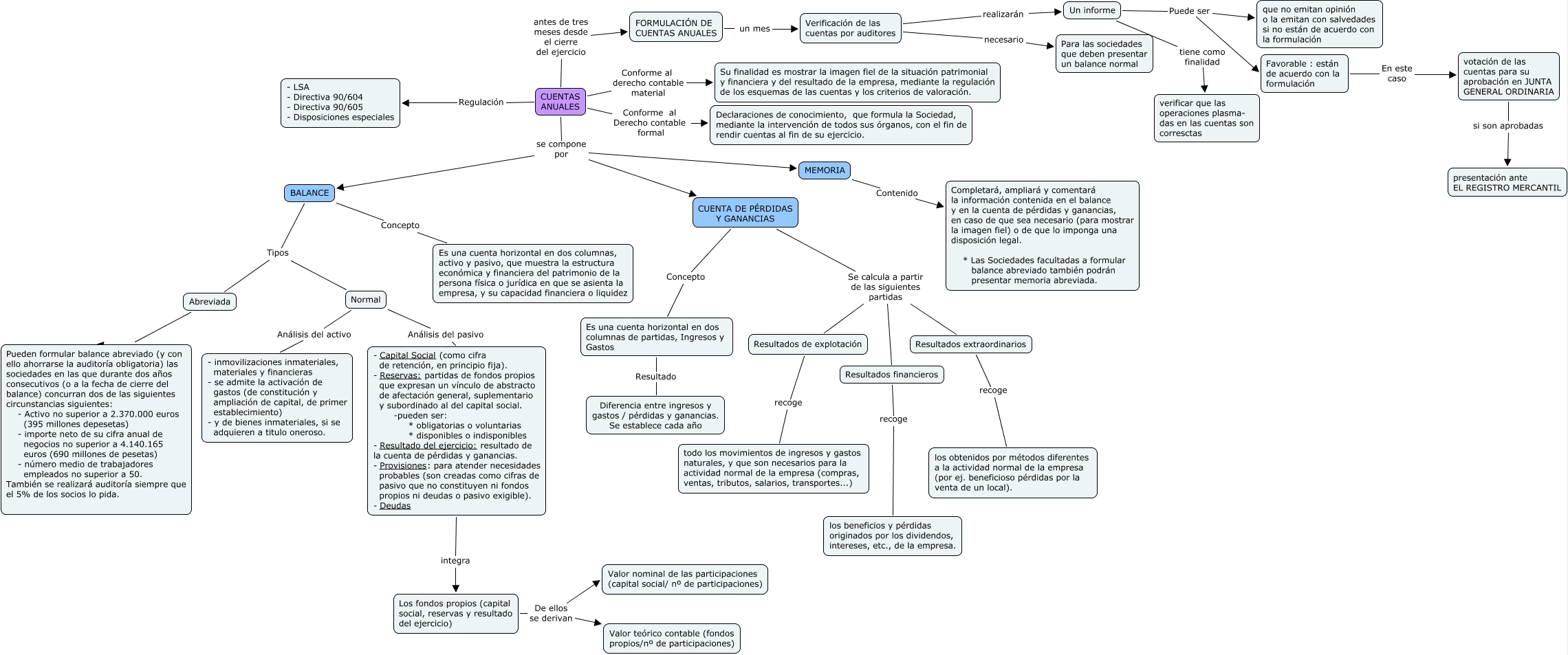
Este Cmap, tiene información relacionada con: Cuentas anuales, FORMULACIÓN DE CUENTAS ANUALES un mes Verificación de las cuentas por auditores, Un informe tiene como finalidad verificar que las operaciones plasma- das en las cuentas son corresctas, CUENTAS ANUALES se compone por MEMORIA, Resultados extraordinarios recoge los obtenidos por métodos diferentes a la actividad normal de la empresa (por ej. beneficioso pérdidas por la venta de un local)., Resultados financieros recoge los beneficios y pérdidas originados por los dividendos, intereses, etc., de la empresa., CUENTA DE PÉRDIDAS Y GANANCIAS Concepto Es una cuenta horizontal en dos columnas de partidas, Ingresos y Gastos, BALANCE Tipos Normal, CUENTAS ANUALES antes de tres meses desde el cierre del ejercicio FORMULACIÓN DE CUENTAS ANUALES, BALANCE Tipos Abreviada, Favorable : están de acuerdo con la formulación En este caso votación de las cuentas para su aprobación en JUNTA GENERAL ORDINARIA, Un informe Puede ser que no emitan opinión o la emitan con salvedades si no están de acuerdo con la formulación, CUENTA DE PÉRDIDAS Y GANANCIAS Se calcula a partir de las siguientes partidas Resultados extraordinarios, BALANCE Concepto Es una cuenta horizontal en dos columnas, activo y pasivo, que muestra la estructura económica y financiera del patrimonio de la persona física o jurídica en que se asienta la empresa, y su capacidad financiera o liquidez, Verificación de las cuentas por auditores realizarán Un informe, MEMORIA Contenido Completará, ampliará y comentará la información contenida en el balance y en la cuenta de pérdidas y ganancias, en caso de que sea necesario (para mostrar la imagen fiel) o de que lo imponga una disposición legal. * Las Sociedades facultadas a formular balance abreviado también podrán presentar memoria abreviada., Un informe Puede ser Favorable : están de acuerdo con la formulación, Es una cuenta horizontal en dos columnas de partidas, Ingresos y Gastos Resultado Diferencia entre ingresos y gastos / pérdidas y ganancias. Se establece cada año, CUENTA DE PÉRDIDAS Y GANANCIAS Se calcula a partir de las siguientes partidas Resultados de explotación, Los fondos propios (capital social, reservas y resultado del ejercicio) De ellos se derivan Valor teórico contable (fondos propios/nº de participaciones), CUENTAS ANUALES Conforme al derecho contable material Su finalidad es mostrar la imagen fiel de la situación patrimonial y financiera y del resultado de la empresa, mediante la regulación de los esquemas de las cuentas y los criterios de valoración.