Warning:
JavaScript is turned OFF. None of the links on this page will work until it is reactivated.
If you need help turning JavaScript On, click here.
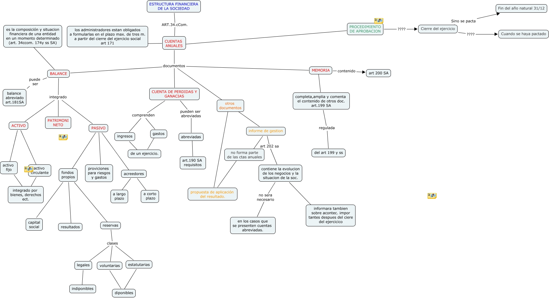
Este mapa conceptual tiene información relacionada a: practica 4, contiene la evolucion de los negocios y la situacion de la soc. no sera necesario en los casos que se presenten cuentas abreviadas., BALANCE integrado PATRIMONI NETO, MEMORIA documentos CUENTA DE PERDIDAS Y GANACIAS, BALANCE integrado ACTIVO, reservas clases voluntarias, Cierre del ejercicio Sino se pacta Fin del año natural 31/12, MEMORIA contenido art 200 SA, acreedores ???? a corto plazo, PROCEDIMIENTO DE APROBACION ???? CUENTAS ANUALES, contiene la evolucion de los negocios y la situacion de la soc. ???? informara tambien sobre acontec. impor tantes despues del ciere del ejercicico