Warning:
JavaScript is turned OFF. None of the links on this page will work until it is reactivated.
If you need help turning JavaScript On, click here.
The Concept Map you are trying to access has information related to:
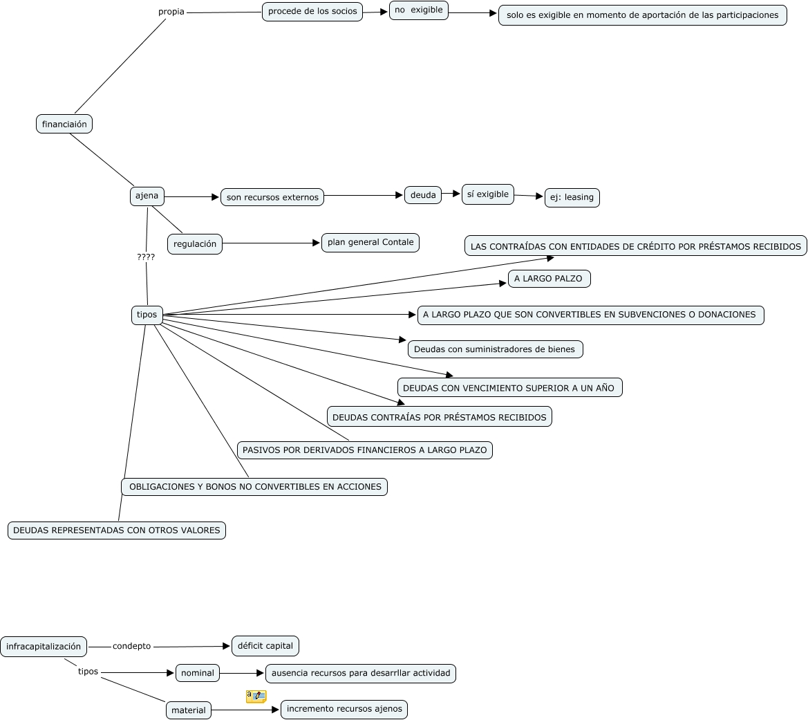
Financiación (cmap 4), tipos ???? A LARGO PLAZO QUE SON CONVERTIBLES EN SUBVENCIONES O DONACIONES, tipos ???? PASIVOS POR DERIVADOS FINANCIEROS A LARGO PLAZO, tipos ???? DEUDAS CON VENCIMIENTO SUPERIOR A UN AÑO, ajena ???? son recursos externos, no exigible ???? solo es exigible en momento de aportación de las participaciones, infracapitalización condepto déficit capital, ajena ???? tipos, deuda ???? sí exigible, infracapitalización ???? ????, tipos ???? OBLIGACIONES Y BONOS NO CONVERTIBLES EN ACCIONES