Warning:
JavaScript is turned OFF. None of the links on this page will work until it is reactivated.
If you need help turning JavaScript On, click here.
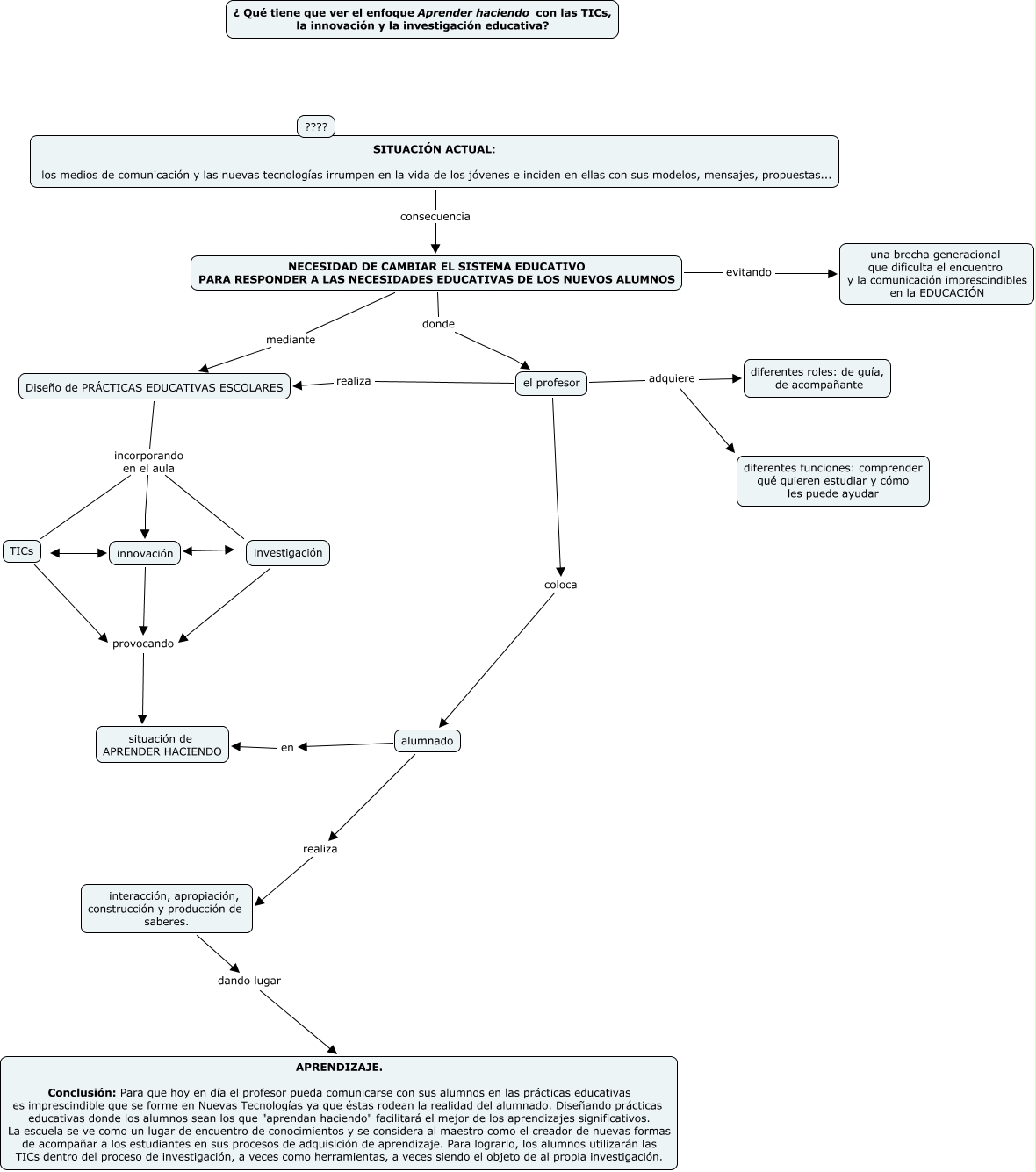
Este Cmap, tiene información relacionada con: Hilo aprender haciendo_Aranzadi González_Jayone, SITUACIÓN ACTUAL: los medios de comunicación y las nuevas tecnologías irrumpen en la vida de los jóvenes e inciden en ellas con sus modelos, mensajes, propuestas... consecuencia NECESIDAD DE CAMBIAR EL SISTEMA EDUCATIVO PARA RESPONDER A LAS NECESIDADES EDUCATIVAS DE LOS NUEVOS ALUMNOS, NECESIDAD DE CAMBIAR EL SISTEMA EDUCATIVO PARA RESPONDER A LAS NECESIDADES EDUCATIVAS DE LOS NUEVOS ALUMNOS mediante Diseño de PRÁCTICAS EDUCATIVAS ESCOLARES, Diseño de PRÁCTICAS EDUCATIVAS ESCOLARES incorporando en el aula TICs, el profesor adquiere diferentes funciones: comprender qué quieren estudiar y cómo les puede ayudar, alumnado realiza interacción, apropiación, construcción y producción de saberes., NECESIDAD DE CAMBIAR EL SISTEMA EDUCATIVO PARA RESPONDER A LAS NECESIDADES EDUCATIVAS DE LOS NUEVOS ALUMNOS evitando una brecha generacional que dificulta el encuentro y la comunicación imprescindibles en la EDUCACIÓN, TICs provocando ????, Diseño de PRÁCTICAS EDUCATIVAS ESCOLARES incorporando en el aula innovación, NECESIDAD DE CAMBIAR EL SISTEMA EDUCATIVO PARA RESPONDER A LAS NECESIDADES EDUCATIVAS DE LOS NUEVOS ALUMNOS donde el profesor, el profesor adquiere diferentes roles: de guía, de acompañante, alumnado en situación de APRENDER HACIENDO, investigación provocando ????, el profesor realiza Diseño de PRÁCTICAS EDUCATIVAS ESCOLARES, innovación provocando ????, interacción, apropiación, construcción y producción de saberes. dando lugar APRENDIZAJE. Conclusión: Para que hoy en día el profesor pueda comunicarse con sus alumnos en las prácticas educativas es imprescindible que se forme en Nuevas Tecnologías ya que éstas rodean la realidad del alumnado. Diseñando prácticas educativas donde los alumnos sean los que "aprendan haciendo" facilitará el mejor de los aprendizajes significativos. La escuela se ve como un lugar de encuentro de conocimientos y se considera al maestro como el creador de nuevas formas de acompañar a los estudiantes en sus procesos de adquisición de aprendizaje. Para lograrlo, los alumnos utilizarán las TICs dentro del proceso de investigación, a veces como herramientas, a veces siendo el objeto de al propia investigación., Diseño de PRÁCTICAS EDUCATIVAS ESCOLARES incorporando en el aula investigación, el profesor coloca alumnado