Warning:
JavaScript is turned OFF. None of the links on this page will work until it is reactivated.
If you need help turning JavaScript On, click here.
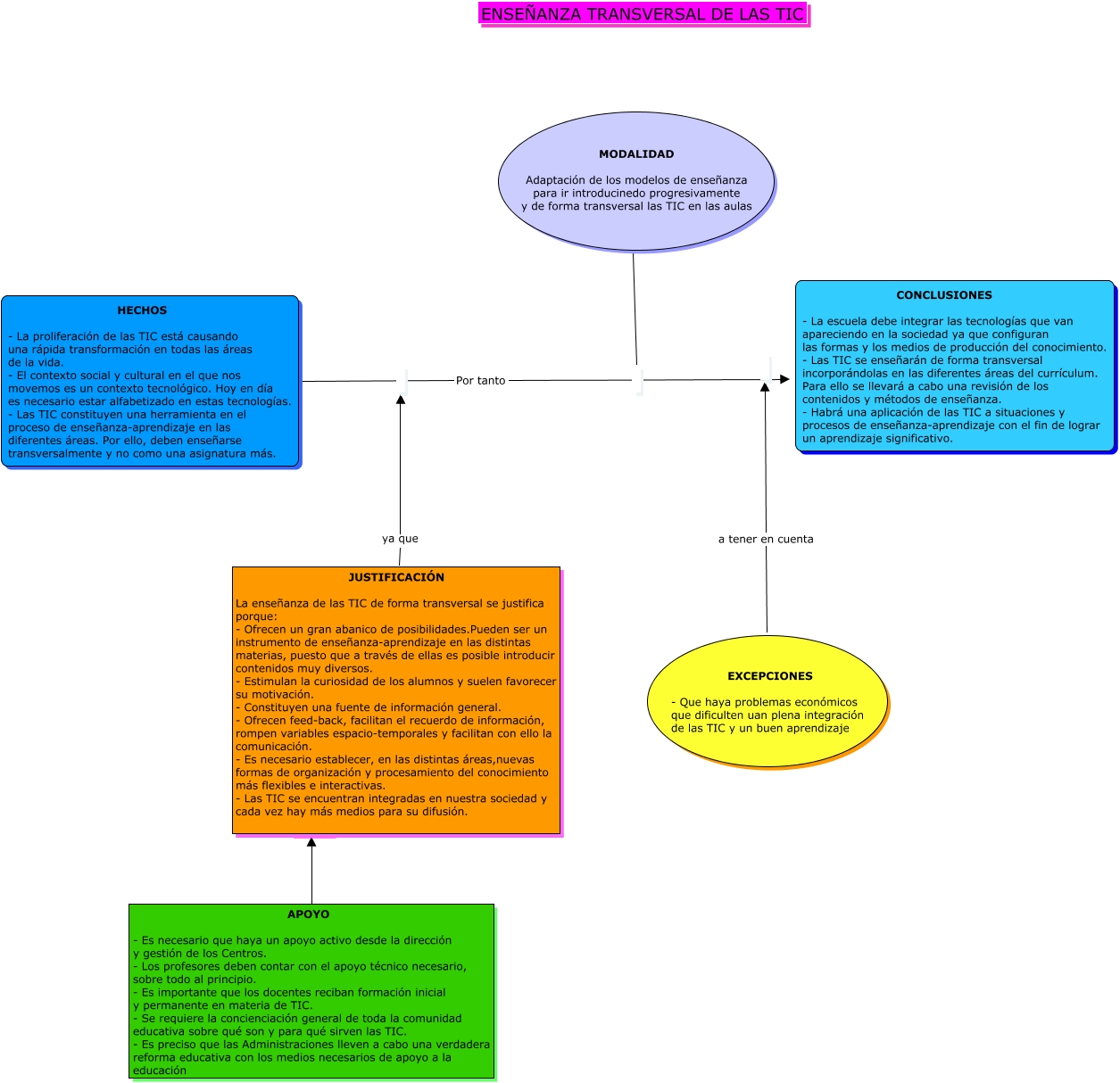
Este Cmap, tiene información relacionada con: Transversalidad de las TICs-GómezMériz_MªJosé, EXCEPCIONES - Que haya problemas económicos que dificulten uan plena integración de las TIC y un buen aprendizaje a tener en cuenta, MODALIDAD Adaptación de los modelos de enseñanza para ir introducinedo progresivamente y de forma transversal las TIC en las aulas, APOYO - Es necesario que haya un apoyo activo desde la dirección y gestión de los Centros. - Los profesores deben contar con el apoyo técnico necesario, sobre todo al principio. - Es importante que los docentes reciban formación inicial y permanente en materia de TIC. - Se requiere la concienciación general de toda la comunidad educativa sobre qué son y para qué sirven las TIC. - Es preciso que las Administraciones lleven a cabo una verdadera reforma educativa con los medios necesarios de apoyo a la educación ???? ????, HECHOS - La proliferación de las TIC está causando una rápida transformación en todas las áreas de la vida. - El contexto social y cultural en el que nos movemos es un contexto tecnológico. Hoy en día es necesario estar alfabetizado en estas tecnologías. - Las TIC constituyen una herramienta en el proceso de enseñanza-aprendizaje en las diferentes áreas. Por ello, deben enseñarse transversalmente y no como una asignatura más. Por tanto ????, JUSTIFICACIÓN La enseñanza de las TIC de forma transversal se justifica porque: - Ofrecen un gran abanico de posibilidades.Pueden ser un instrumento de enseñanza-aprendizaje en las distintas materias, puesto que a través de ellas es posible introducir contenidos muy diversos. - Estimulan la curiosidad de los alumnos y suelen favorecer su motivación. - Constituyen una fuente de información general. - Ofrecen feed-back, facilitan el recuerdo de información, rompen variables espacio-temporales y facilitan con ello la comunicación. - Es necesario establecer, en las distintas áreas,nuevas formas de organización y procesamiento del conocimiento más flexibles e interactivas. - Las TIC se encuentran integradas en nuestra sociedad y cada vez hay más medios para su difusión. ya que