Warning:
JavaScript is turned OFF. None of the links on this page will work until it is reactivated.
If you need help turning JavaScript On, click here.
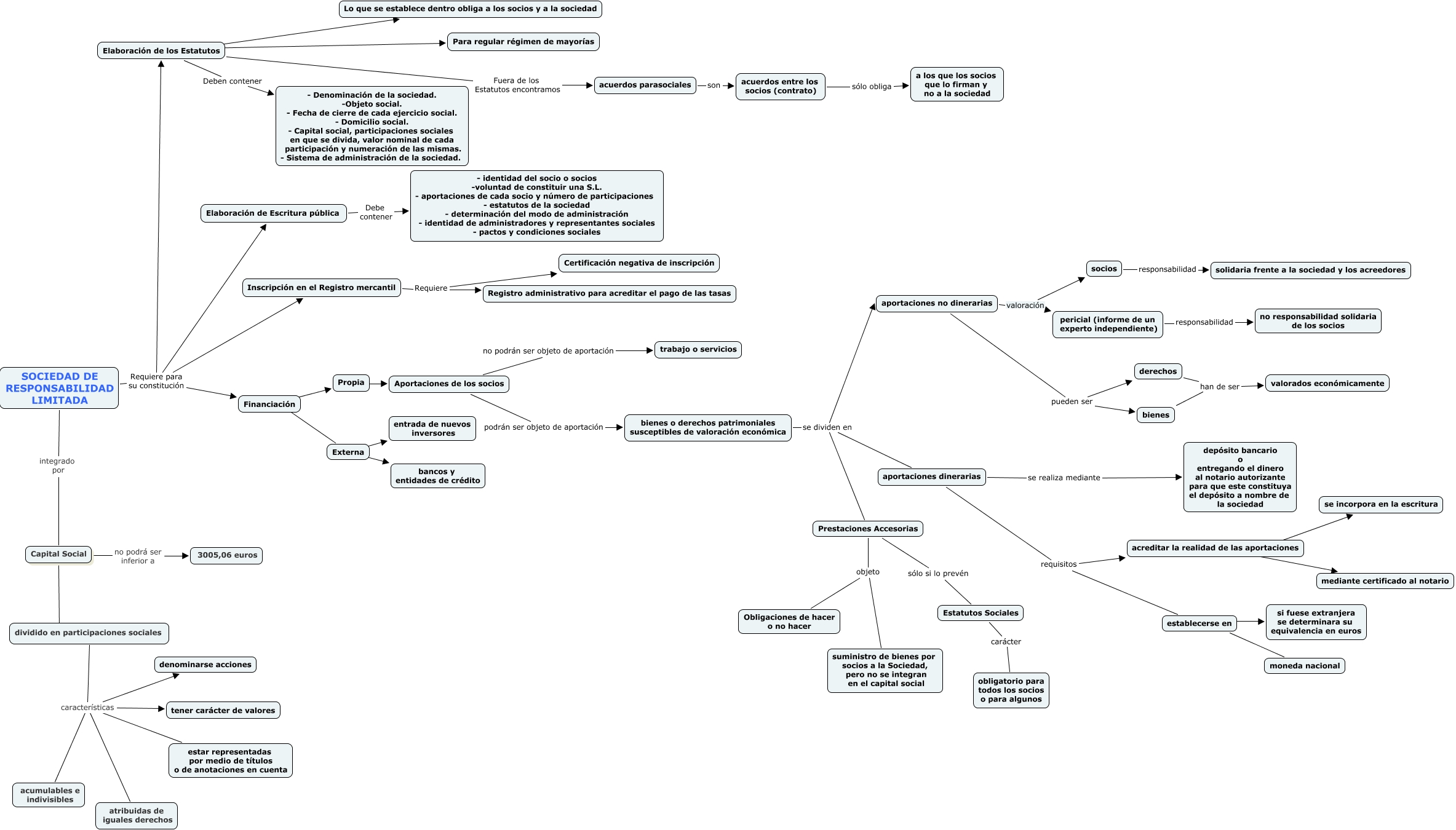
Este Cmap, tiene información relacionada con: CMap 2, dividido en participaciones sociales características atribuidas de iguales derechos, establecerse en ???? moneda nacional, acreditar la realidad de las aportaciones ???? mediante certificado al notario, socios responsabilidad solidaria frente a la sociedad y los acreedores, Aportaciones de los socios no podrán ser objeto de aportación trabajo o servicios, aportaciones no dinerarias pueden ser derechos, establecerse en ???? si fuese extranjera se determinara su equivalencia en euros, Propia ???? Aportaciones de los socios, dividido en participaciones sociales características denominarse acciones, derechos han de ser valorados económicamente, Prestaciones Accesorias objeto suministro de bienes por socios a la Sociedad, pero no se integran en el capital social, Elaboración de Escritura pública Debe contener - identidad del socio o socios -voluntad de constituir una S.L. - aportaciones de cada socio y número de participaciones - estatutos de la sociedad - determinación del modo de administración - identidad de administradores y representantes sociales - pactos y condiciones sociales, dividido en participaciones sociales características tener carácter de valores, dividido en participaciones sociales características estar representadas por medio de títulos o de anotaciones en cuenta, Aportaciones de los socios podrán ser objeto de aportación bienes o derechos patrimoniales susceptibles de valoración económica, Estatutos Sociales carácter obligatorio para todos los socios o para algunos, Inscripción en el Registro mercantil Requiere Registro administrativo para acreditar el pago de las tasas, aportaciones no dinerarias valoración socios, Financiación ???? Propia, Elaboración de los Estatutos Fuera de los Estatutos encontramos acuerdos parasociales