Warning:
JavaScript is turned OFF. None of the links on this page will work until it is reactivated.
If you need help turning JavaScript On, click here.
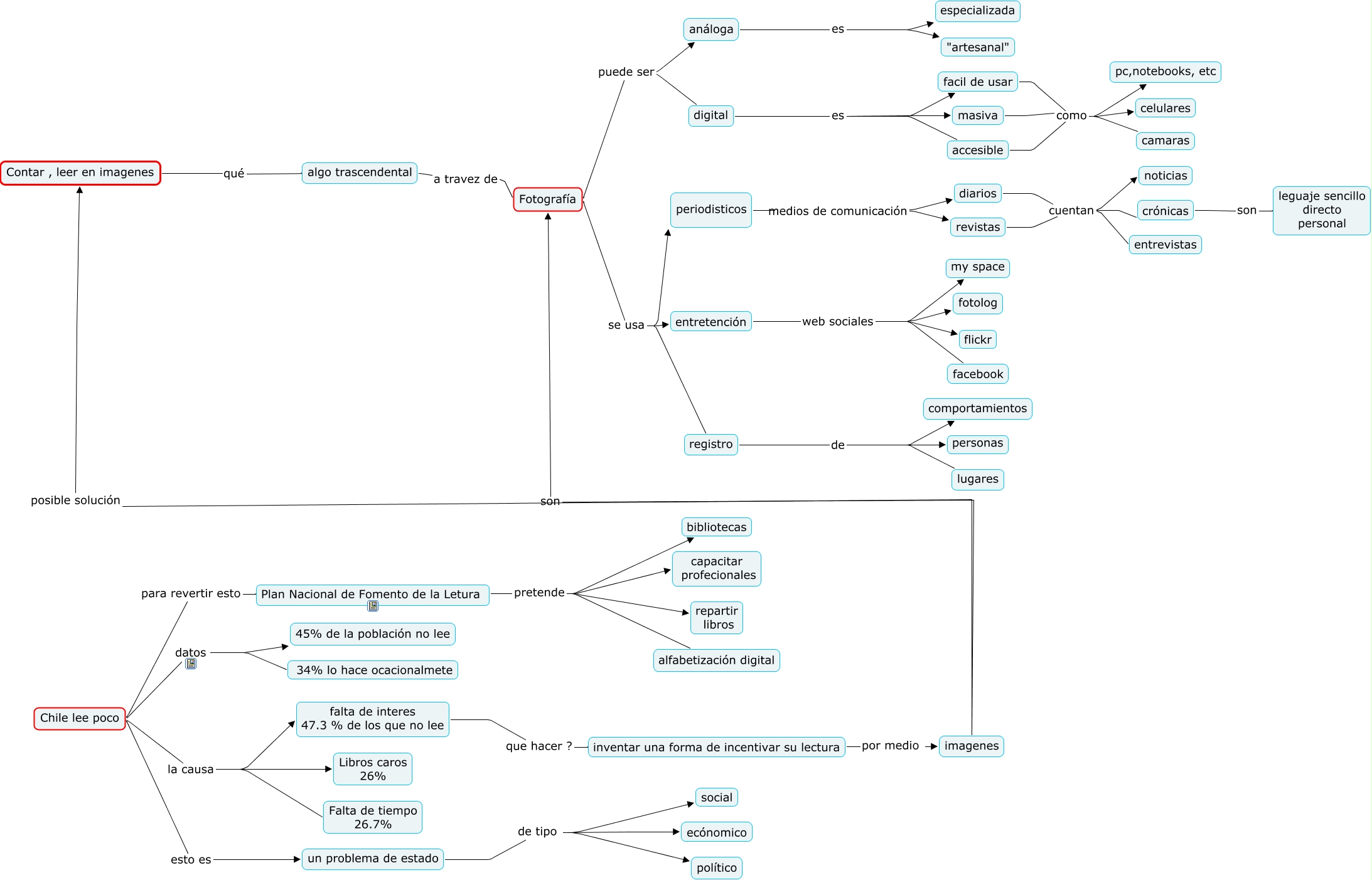
Este Cmap, tiene información relacionada con: Fotografía, imagen y lectura, Plan Nacional de Fomento de la Letura pretende capacitar profecionales, entretención web sociales flickr, Chile lee poco esto es un problema de estado, facil de usar como camaras, Chile lee poco para revertir esto Plan Nacional de Fomento de la Letura, periodisticos medios de comunicación revistas, imagenes posible solución Contar , leer en imagenes, facil de usar como pc,notebooks, etc, imagenes son Fotografía, algo trascendental a travez de Fotografía, masiva como camaras, Fotografía se usa entretención, masiva como celulares, Chile lee poco la causa falta de interes 47.3 % de los que no lee, Chile lee poco datos 34% lo hace ocacionalmete, Plan Nacional de Fomento de la Letura pretende bibliotecas, digital es facil de usar, accesible como celulares, digital es masiva, registro de personas