Warning:
JavaScript is turned OFF. None of the links on this page will work until it is reactivated.
If you need help turning JavaScript On, click here.
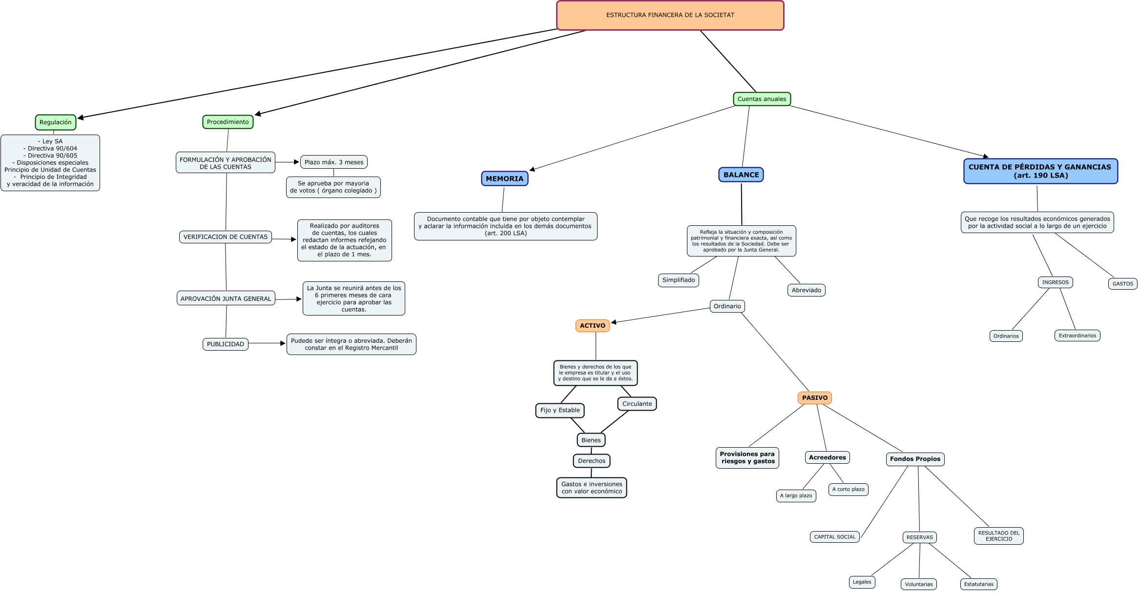
Este Cmap, tiene información relacionada con: cas 4, Cuentas anuales ???? CUENTA DE PÉRDIDAS Y GANANCIAS (art. 190 LSA), CUENTA DE PÉRDIDAS Y GANANCIAS (art. 190 LSA) ???? Que recoge los resultados económicos generados por la actividad social a lo largo de un ejercicio, Cuentas anuales ???? MEMORIA, ESTRUCTURA FINANCERA DE LA SOCIETAT ???? Procedimiento, Refleja la situación y composición patrimonial y financiera exacta, así como los resultados de la Sociedad. Debe ser aprobado por la Junta General. ???? Simplifiado, MEMORIA ???? Documento contable que tiene por objeto contemplar y aclarar la información incluida en los demás documentos (art. 200 LSA), INGRESOS ???? Extraordinarios, RESERVAS ???? Legales, PASIVO ???? Provisiones para riesgos y gastos, ACTIVO ???? Bienes y derechos de los que le empresa es titular y el uso y destino que se le da a éstos., APROVACIÓN JUNTA GENERAL ???? PUBLICIDAD, Plazo máx. 3 meses ???? Se aprueba por mayoria de votos ( órgano colegiado ), Acreedores ???? A corto plazo, Refleja la situación y composición patrimonial y financiera exacta, así como los resultados de la Sociedad. Debe ser aprobado por la Junta General. ???? Abreviado, APROVACIÓN JUNTA GENERAL ???? La Junta se reunirá antes de los 6 primeres meses de cara ejercicio para aprobar las cuentas., Acreedores ???? A largo plazo, Bienes ???? Derechos, ESTRUCTURA FINANCERA DE LA SOCIETAT ???? Cuentas anuales, Ordinario ???? ACTIVO, Circulante ???? Bienes