Warning:
JavaScript is turned OFF. None of the links on this page will work until it is reactivated.
If you need help turning JavaScript On, click here.
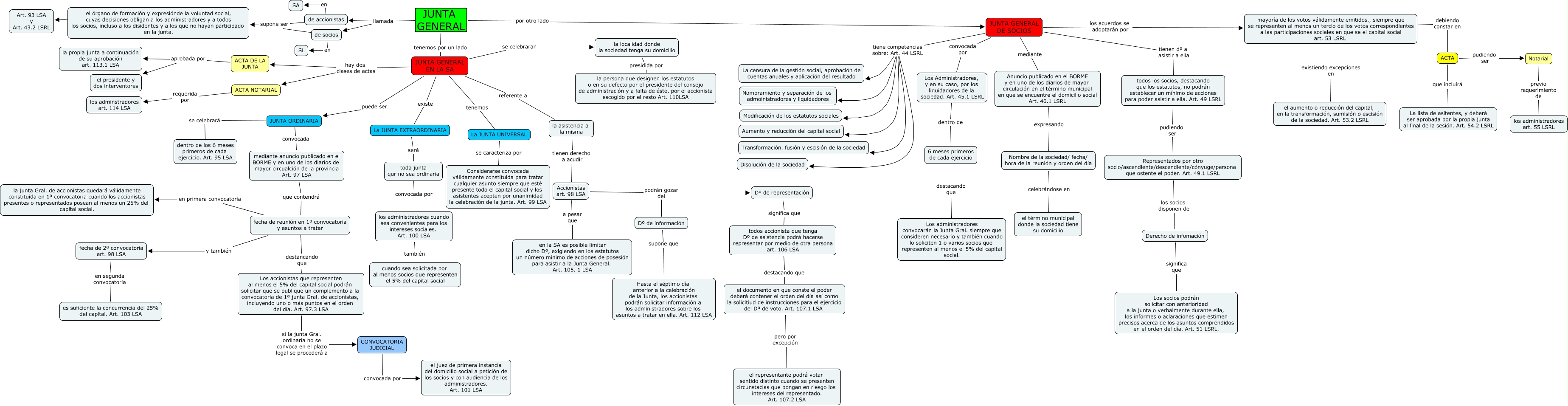
Este mapa conceptual tiene información relacionada a: Junta General, Derecho de infomación significa que Los socios podrán solicitar con anterioridad a la junta o verbalmente durante ella, los informes o aclaraciones que estimen precisos acerca de los asuntos comprendidos en el orden del día. Art. 51 LSRL., Nombre de la sociedad/ fecha/ hora de la reunión y orden del día celebrándose en el término municipal donde la sociedad tiene su domicilio, Anuncio publicado en el BORME y en uno de los diarios de mayor circulación en el término municipal en que se encuentre el domicilio social Art. 46.1 LSRL expresando Nombre de la sociedad/ fecha/ hora de la reunión y orden del día, JUNTA GENERAL EN LA SA hay dos clases de actas ACTA DE LA JUNTA, La JUNTA UNIVERSAL se caracteriza por Considerarse convocada válidamente constituida para tratar cualquier asunto siempre que esté presente todo el capital social y los asistentes acepten por unanimidad la celebración de la junta. Art. 99 LSA, JUNTA GENERAL llamada de accionistas, JUNTA GENERAL EN LA SA se celebraran la localidad donde la sociedad tenga su domicilio, fecha de 2ª convocatoria art. 98 LSA en segunda convocatoria es suficiente la concurrencia del 25% del capital. Art. 103 LSA, JUNTA GENERAL por otro lado JUNTA GENERAL DE SOCIOS, la localidad donde la sociedad tenga su domicilio presidida por la persona que designen los estatutos o en su defecto por el presidente del consejo de administración y a falta de éste, por el accionista escogido por el resto Art. 110LSA, Dº de representación significa que todos accionista que tenga Dº de asistencia podrá hacerse representar por medio de otra persona art. 106 LSA, Los accionistas que representen al menos el 5% del capital social podrán solicitar que se publique un complemento a la convocatoria de 1ª junta Gral. de accionistas, incluyendo uno o más puntos en el orden del día. Art. 97.3 LSA si la junta Gral. ordinaria no se convoca en el plazo legal se procederá a CONVOCATORIA JUDICIAL, JUNTA GENERAL DE SOCIOS tiene competencias sobre: Art. 44 LSRL Transformación, fusión y escisión de la sociedad, Accionistas art. 98 LSA podrán gozar del Dº de representación, JUNTA GENERAL EN LA SA referente a la asistencia a la misma, el órgano de formación y expresiónde la voluntad social, cuyas decisiones obligan a los administradores y a todos los socios, incluso a los disidentes y a los que no hayan participado en la junta. ???? Art. 93 LSA y Art. 43.2 LSRL, JUNTA GENERAL tenemos por un lado JUNTA GENERAL EN LA SA, Accionistas art. 98 LSA podrán gozar del Dº de información, la asistencia a la misma tienen derecho a acudir Accionistas art. 98 LSA, JUNTA GENERAL DE SOCIOS tiene competencias sobre: Art. 44 LSRL Aumento y reducción del capital social