Warning:
JavaScript is turned OFF. None of the links on this page will work until it is reactivated.
If you need help turning JavaScript On, click here.
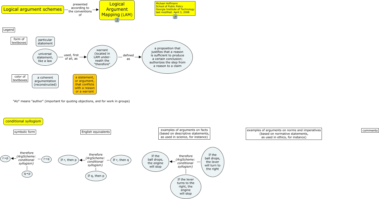
This Concept Map, created with IHMC CmapTools, has information related to: conditional syllogism, If the lever turns to the right, the engine will stop therefore (ArgScheme: conditional syllogism) If the ball drops, the engine will stop, If r, then q therefore (ArgScheme: conditional syllogism) If r, then p, r→q therefore (ArgScheme: conditional syllogism) r→p, q→p therefore (ArgScheme: conditional syllogism) r→p, Logical argument schemes presented according to the conventions of Logical Argument Mapping (LAM), universal statement, like a law used, first of all, as warrant (located in LAM under- neath the "therefore", If the ball drops, the lever will turn to the right therefore (ArgScheme: conditional syllogism) If the ball drops, the engine will stop, If q, then p therefore (ArgScheme: conditional syllogism) If r, then p, warrant (located in LAM under- neath the "therefore" defined as a proposition that justifies that a reason is sufficient to produce a certain conclusion; authorizes the step from a reason to a claim