Warning:
JavaScript is turned OFF. None of the links on this page will work until it is reactivated.
If you need help turning JavaScript On, click here.
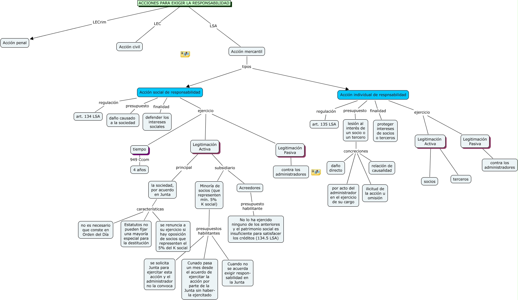
Este mapa conceptual tiene información relacionada a: caso6.2, la sociedad, por acuerdo en Junta características se renuncia a su ejercicio si hay oposición de socios que representen el 5% del K social, lesión al interés de un socio o un tercero concreciones relación de causalidad, ACCIONES PARA EXIGIR LA RESPONSABILIDAD LEC Acción civil, la sociedad, por acuerdo en Junta características no es necesario que conste en Orden del Día, Acción social de responsabilidad ejercicio tiempo, Minoría de socios (que representen mín. 5% K social) presupuestos habilitantes Cunado pasa un mes desde el acuerdo de ejercitar la acción por parte de la Junta sin haber- la ejercitado, lesión al interés de un socio o un tercero concreciones daño directo, Acción individual de respnsabilidad ejercicio Legitimación Pasiva, Legitimación Activa ???? terceros, Acción individual de respnsabilidad presupuesto lesión al interés de un socio o un tercero