Warning:
JavaScript is turned OFF. None of the links on this page will work until it is reactivated.
If you need help turning JavaScript On, click here.
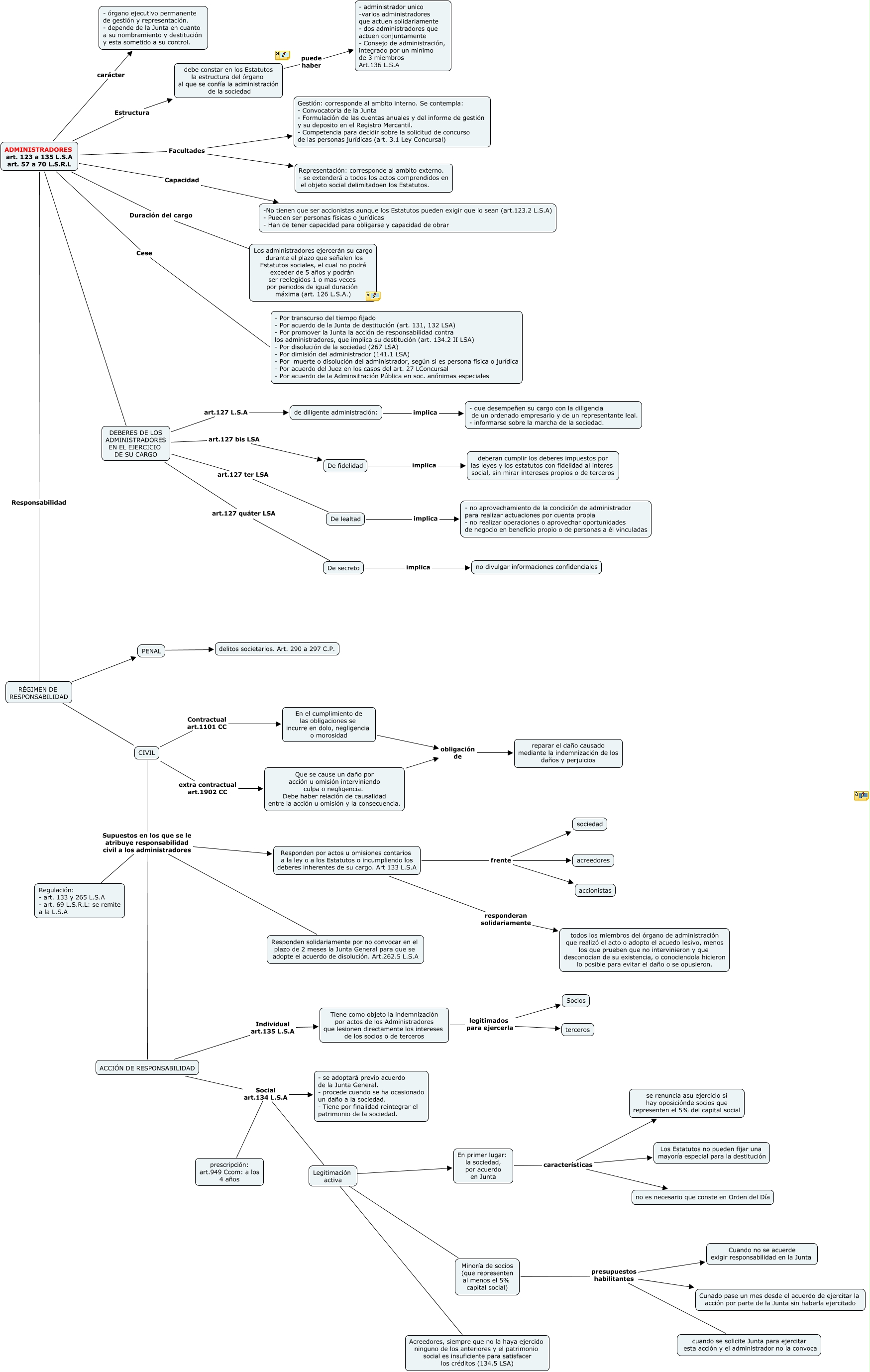
Este mapa conceptual tiene información relacionada a: CMap 6, CIVIL Supuestos en los que se le atribuye responsabilidad civil a los administradores Responden por actos u omisiones contarios a la ley o a los Estatutos o incumpliendo los deberes inherentes de su cargo. Art 133 L.S.A, CIVIL Supuestos en los que se le atribuye responsabilidad civil a los administradores ACCIÓN DE RESPONSABILIDAD, Legitimación activa ???? Acreedores, siempre que no la haya ejercido ninguno de los anteriores y el patrimonio social es insuficiente para satisfacer los créditos (134.5 LSA), ADMINISTRADORES art. 123 a 135 L.S.A art. 57 a 70 L.S.R.L Estructura debe constar en los Estatutos la estructura del órgano al que se confía la administración de la sociedad, DEBERES DE LOS ADMINISTRADORES EN EL EJERCICIO DE SU CARGO art.127 bis LSA De fidelidad, Responden por actos u omisiones contarios a la ley o a los Estatutos o incumpliendo los deberes inherentes de su cargo. Art 133 L.S.A frente sociedad, Legitimación activa ???? Minoría de socios (que representen al menos el 5% capital social), ACCIÓN DE RESPONSABILIDAD Social art.134 L.S.A Legitimación activa, Minoría de socios (que representen al menos el 5% capital social) presupuestos habilitantes Cunado pase un mes desde el acuerdo de ejercitar la acción por parte de la Junta sin haberla ejercitado, En primer lugar: la sociedad, por acuerdo en Junta características se renuncia asu ejercicio si hay oposiciónde socios que representen el 5% del capital social