Warning:
JavaScript is turned OFF. None of the links on this page will work until it is reactivated.
If you need help turning JavaScript On, click here.
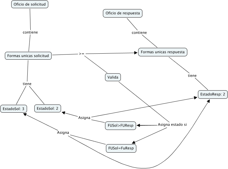
Este Cmap, tiene información relacionada con: 20080415RelOfSolVSOfResp_v1_00, Oficio de respuesta contiene Formas unicas respuesta, Oficio de solicitud contiene Formas unicas solicitud, Formas unicas solicitud >= Formas unicas respuesta, Formas unicas respuesta tiene EstadoResp: 2, FUSol>FUResp Asigna EstadoSol: 2, Valida Asigna estado si FUSol>FUResp, FUSol=FuResp Asigna EstadoResp: 2, Valida Asigna estado si FUSol=FuResp, Formas unicas solicitud >= Valida, Formas unicas solicitud tiene EstadoSol: 3, FUSol=FuResp Asigna EstadoSol: 3, FUSol>FUResp Asigna EstadoResp: 2, Formas unicas solicitud tiene EstadoSol: 2, FUSol>FUResp Asigna estado si ????, FUSol>FUResp Asigna estado si FUSol=FuResp