Warning:
JavaScript is turned OFF. None of the links on this page will work until it is reactivated.
If you need help turning JavaScript On, click here.
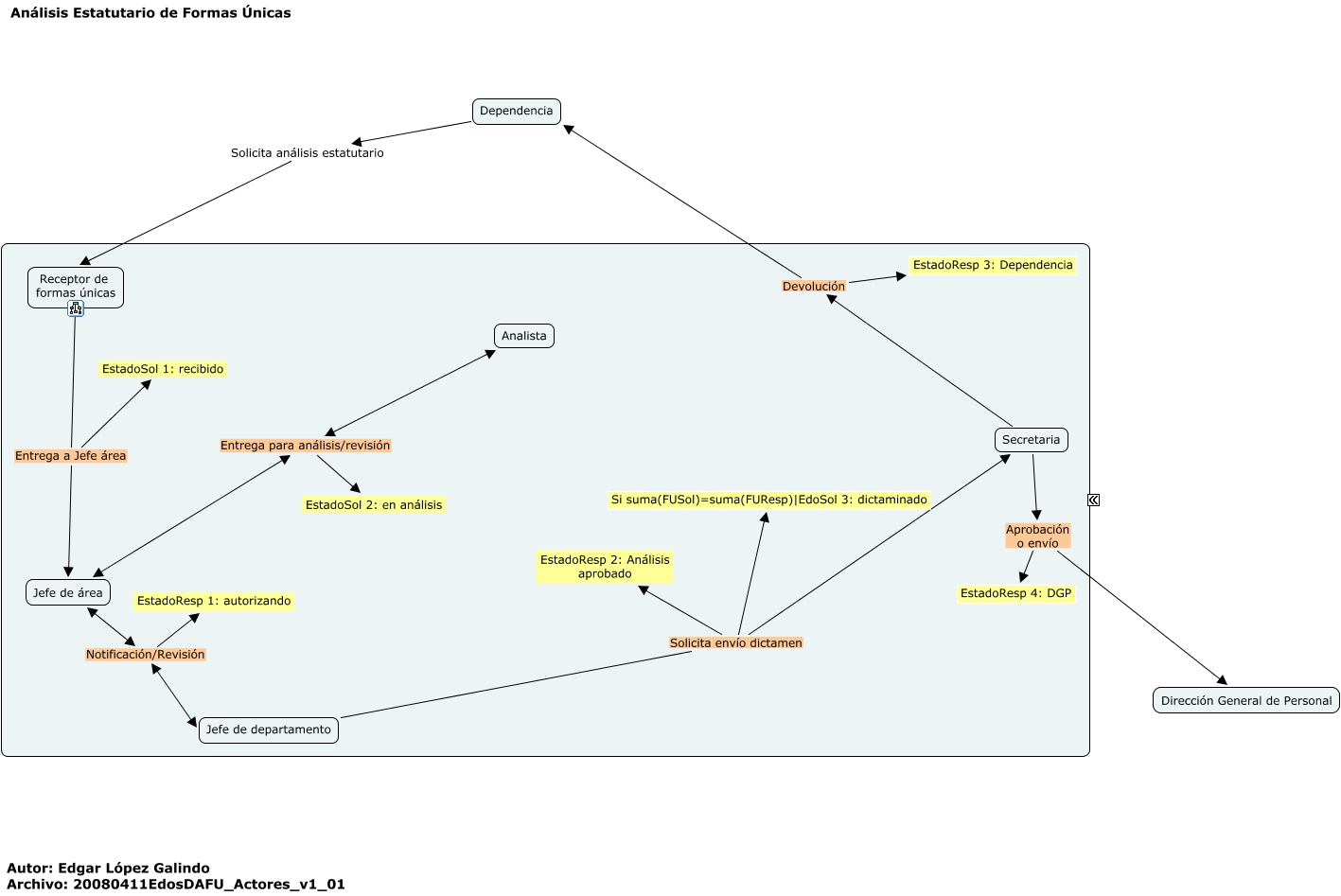
Este Cmap, tiene información relacionada con: 20080411EdosDAFU_Actores_v1_01, Jefe de área Notificación/Revisión Jefe de departamento, Jefe de departamento Solicita envío dictamen Secretaria, Analista Entrega para análisis/revisión EstadoSol 2: en análisis, Secretaria Devolución Dependencia, Secretaria Devolución EstadoResp 3: Dependencia, Jefe de departamento Solicita envío dictamen Si suma(FUSol)=suma(FUResp)|EdoSol 3: dictaminado, Dependencia Solicita análisis estatutario Receptor de formas únicas, Secretaria Aprobación o envío EstadoResp 4: DGP, Receptor de formas únicas Entrega a Jefe área Jefe de área, Secretaria Aprobación o envío Dirección General de Personal, Receptor de formas únicas Entrega a Jefe área EstadoSol 1: recibido, Jefe de área Notificación/Revisión EstadoResp 1: autorizando, Jefe de área Entrega para análisis/revisión EstadoSol 2: en análisis, Jefe de departamento Solicita envío dictamen EstadoResp 2: Análisis aprobado