Warning:
JavaScript is turned OFF. None of the links on this page will work until it is reactivated.
If you need help turning JavaScript On, click here.
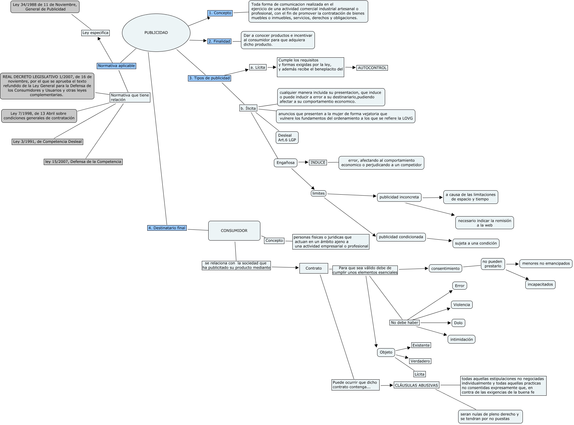
Este Cmap, tiene información relacionada con: 3. MOLATONO- Jordi G BALDAN, PUBLICIDAD ???? 4. Destinatario final, CONSUMIDOR se relaciona con la sociedad que ha publicitado su producto mediante Contrato, CLÁUSULAS ABUSIVAS ???? seran nulas de pleno derecho y se tendran por no puestas, Ley especifica ???? Ley 34/1988 de 11 de Noviembre, General de Publicidad, 1. Concepto ???? Toda forma de comunicacion realizada en el ejercicio de una actividad comercial industrial artesanal o profesional, con el fin de promover la contratación de bienes muebles o inmuebles, servicios, derechos y obligaciones., b. Ílicita ???? Engañosa, Contrato Para que sea válido debe de cumplir unos elementos esenciales No debe haber, publicidad inconcreta ???? a causa de las limitaciones de espacio y tiempo, Puede ocurrir que dicho contrato contenga... ???? CLÁUSULAS ABUSIVAS, Normativa que tiene relación ???? REAL DECRETO LEGISLATIVO 1/2007, de 16 de noviembre, por el que se aprueba el texto refundido de la Ley General para la Defensa de los Consumidores y Usuarios y otras leyes complementarias., a. Lícita ???? Cumple los requisitos y formas exigidas por la ley, y además recibe el beneplacito del, 3. Tipos de publicidad ???? b. Ílicita, Engañosa limites publicidad inconcreta, b. Ílicita ???? Desleal Art.6 LGP, Engañosa limites publicidad condicionada, Normativa que tiene relación ???? Ley 7/1998, de 13 Abril sobre condiciones generales de contratación, Normativa que tiene relación ???? ley 15/2007, Defensa de la Competencia, PUBLICIDAD ???? Normativa aplicable, PUBLICIDAD ???? 3. Tipos de publicidad, INDUCE ???? error, afectando al comportamiento economico o perjudicando a un competidor