Warning:
JavaScript is turned OFF. None of the links on this page will work until it is reactivated.
If you need help turning JavaScript On, click here.
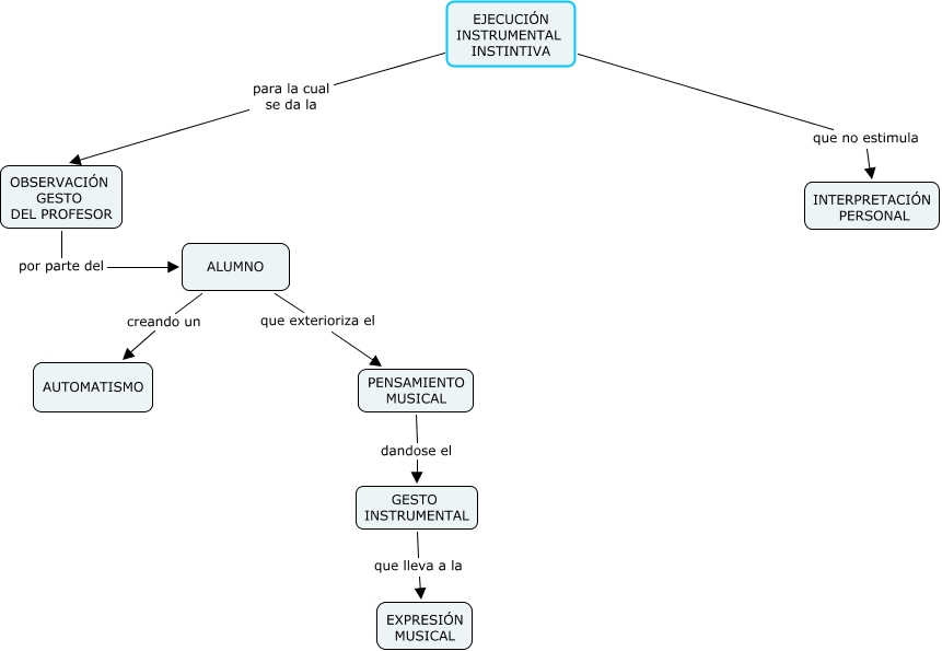
Este mapa conceptual tiene información relacionada a: PROCEDIMIENTOS 2, OBSERVACIÓN GESTO DEL PROFESOR por parte del ALUMNO, EJECUCIÓN INSTRUMENTAL INSTINTIVA para la cual se da la OBSERVACIÓN GESTO DEL PROFESOR, GESTO INSTRUMENTAL que lleva a la EXPRESIÓN MUSICAL, ALUMNO que exterioriza el PENSAMIENTO MUSICAL, EJECUCIÓN INSTRUMENTAL INSTINTIVA que no estimula INTERPRETACIÓN PERSONAL, ALUMNO creando un AUTOMATISMO, PENSAMIENTO MUSICAL dandose el GESTO INSTRUMENTAL