Warning:
JavaScript is turned OFF. None of the links on this page will work until it is reactivated.
If you need help turning JavaScript On, click here.
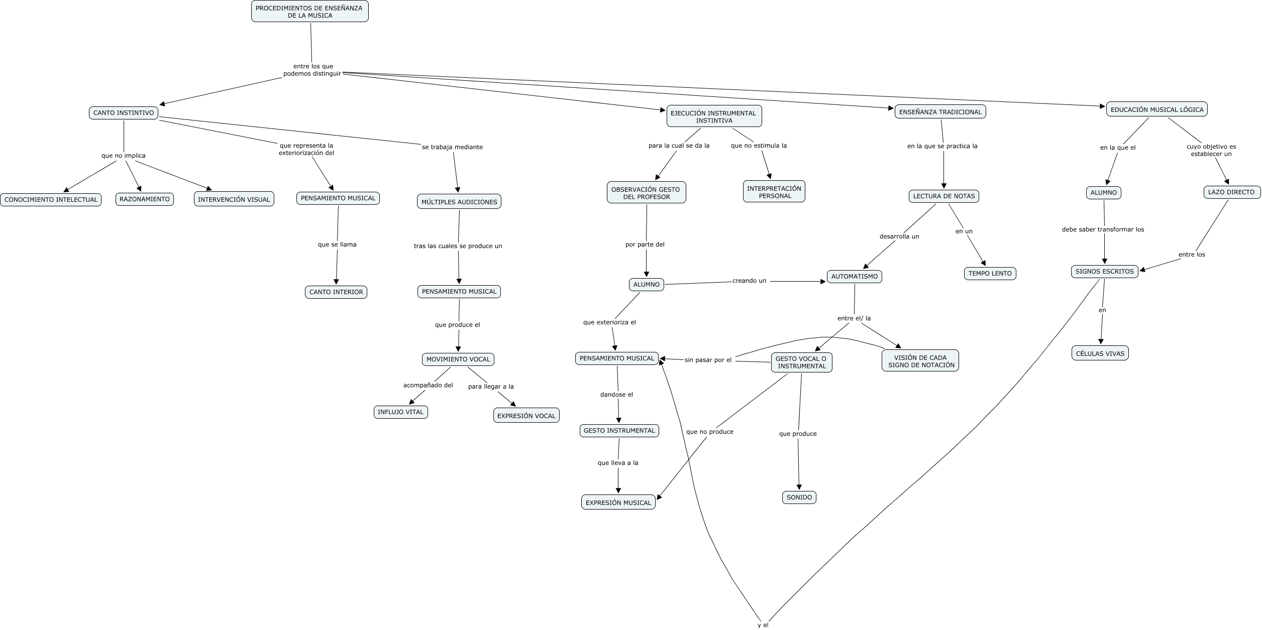
Este mapa conceptual tiene información relacionada a: PROCEDIMIENTOS, AUTOMATISMO entre el/ la GESTO VOCAL O INSTRUMENTAL, CANTO INSTINTIVO que no implica INTERVENCIÓN VISUAL, SIGNOS ESCRITOS en CÉLULAS VIVAS, CANTO INSTINTIVO que no implica RAZONAMIENTO, GESTO VOCAL O INSTRUMENTAL que no produce EXPRESIÓN MUSICAL, EJECUCIÓN INSTRUMENTAL INSTINTIVA que no estimula la INTERPRETACIÓN PERSONAL, PROCEDIMIENTOS DE ENSEÑANZA DE LA MUSICA entre los que podemos distinguir EJECUCIÓN INSTRUMENTAL INSTINTIVA, ENSEÑANZA TRADICIONAL en la que se practica la LECTURA DE NOTAS, PROCEDIMIENTOS DE ENSEÑANZA DE LA MUSICA entre los que podemos distinguir CANTO INSTINTIVO, AUTOMATISMO entre el/ la VISIÓN DE CADA SIGNO DE NOTACIÓN, ALUMNO que exterioriza el PENSAMIENTO MUSICAL, ALUMNO creando un AUTOMATISMO, SIGNOS ESCRITOS y el PENSAMIENTO MUSICAL, PROCEDIMIENTOS DE ENSEÑANZA DE LA MUSICA entre los que podemos distinguir EDUCACIÓN MUSICAL LÓGICA, LECTURA DE NOTAS desarrolla un AUTOMATISMO, ALUMNO debe saber transformar los SIGNOS ESCRITOS, CANTO INSTINTIVO que no implica CONOCIMIENTO INTELECTUAL, MÚLTIPLES AUDICIONES tras las cuales se produce un PENSAMIENTO MUSICAL, PENSAMIENTO MUSICAL que produce el MOVIMIENTO VOCAL, LAZO DIRECTO entre los SIGNOS ESCRITOS