Warning:
JavaScript is turned OFF. None of the links on this page will work until it is reactivated.
If you need help turning JavaScript On, click here.
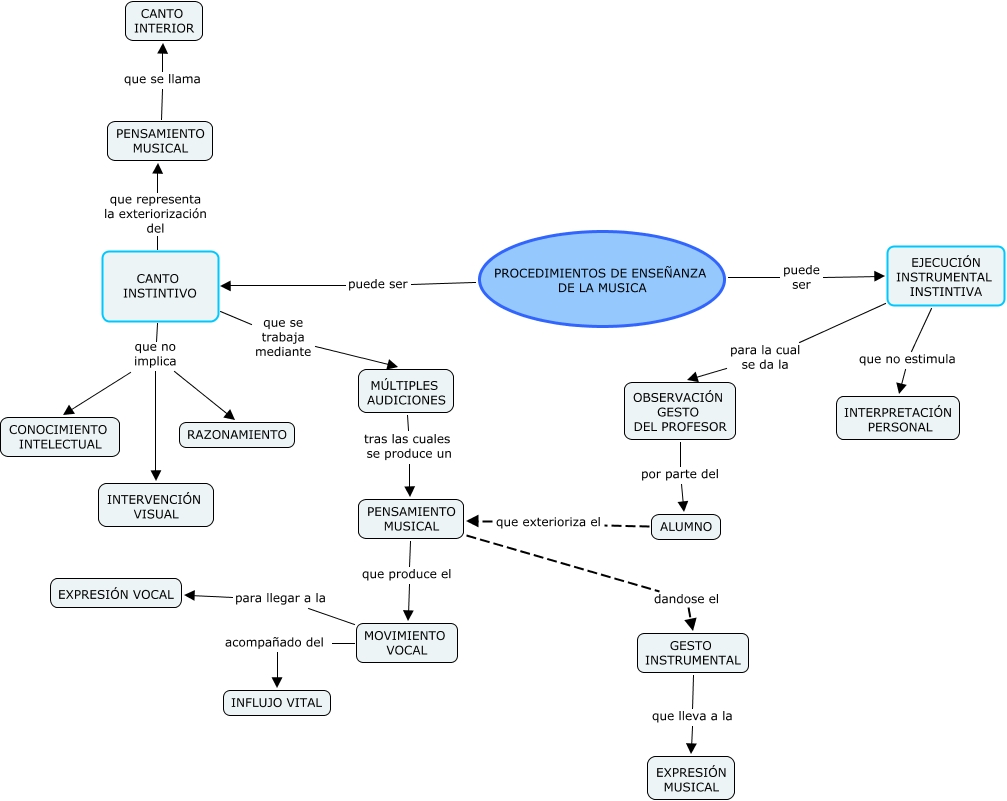
Este mapa conceptual tiene información relacionada a: PROCEDIMIENTOS NO TERMINADO, GESTO INSTRUMENTAL que lleva a la EXPRESIÓN MUSICAL, CANTO INSTINTIVO que no implica INTERVENCIÓN VISUAL, EJECUCIÓN INSTRUMENTAL INSTINTIVA que no estimula INTERPRETACIÓN PERSONAL, CANTO INSTINTIVO que no implica RAZONAMIENTO, MÚLTIPLES AUDICIONES tras las cuales se produce un PENSAMIENTO MUSICAL, EJECUCIÓN INSTRUMENTAL INSTINTIVA para la cual se da la OBSERVACIÓN GESTO DEL PROFESOR, OBSERVACIÓN GESTO DEL PROFESOR por parte del ALUMNO, MOVIMIENTO VOCAL acompañado del INFLUJO VITAL, PENSAMIENTO MUSICAL que produce el MOVIMIENTO VOCAL, PENSAMIENTO MUSICAL que se llama CANTO INTERIOR, PROCEDIMIENTOS DE ENSEÑANZA DE LA MUSICA puede ser EJECUCIÓN INSTRUMENTAL INSTINTIVA, CANTO INSTINTIVO que se trabaja mediante MÚLTIPLES AUDICIONES, CANTO INSTINTIVO que representa la exteriorización del PENSAMIENTO MUSICAL, CANTO INSTINTIVO que no implica CONOCIMIENTO INTELECTUAL, PENSAMIENTO MUSICAL dandose el GESTO INSTRUMENTAL, ALUMNO que exterioriza el PENSAMIENTO MUSICAL, MOVIMIENTO VOCAL para llegar a la EXPRESIÓN VOCAL, PROCEDIMIENTOS DE ENSEÑANZA DE LA MUSICA puede ser CANTO INSTINTIVO