Warning:
JavaScript is turned OFF. None of the links on this page will work until it is reactivated.
If you need help turning JavaScript On, click here.
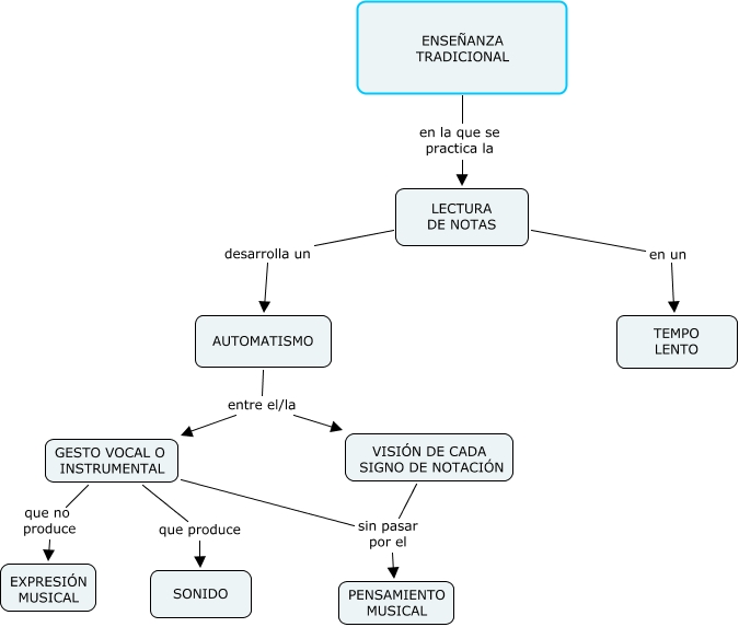
Este mapa conceptual tiene información relacionada a: PROCEDIMIENTOS 3, AUTOMATISMO entre el/la VISIÓN DE CADA SIGNO DE NOTACIÓN, LECTURA DE NOTAS desarrolla un AUTOMATISMO, ENSEÑANZA TRADICIONAL en la que se practica la LECTURA DE NOTAS, VISIÓN DE CADA SIGNO DE NOTACIÓN sin pasar por el PENSAMIENTO MUSICAL, GESTO VOCAL O INSTRUMENTAL que no produce EXPRESIÓN MUSICAL, AUTOMATISMO entre el/la GESTO VOCAL O INSTRUMENTAL, GESTO VOCAL O INSTRUMENTAL sin pasar por el PENSAMIENTO MUSICAL, GESTO VOCAL O INSTRUMENTAL que produce SONIDO, LECTURA DE NOTAS en un TEMPO LENTO