Warning:
JavaScript is turned OFF. None of the links on this page will work until it is reactivated.
If you need help turning JavaScript On, click here.
The Concept Map you are trying to access has information related to:
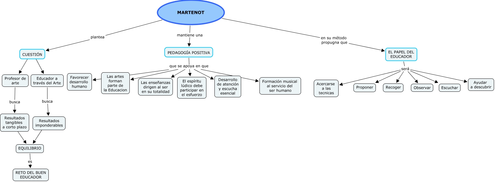
Martenot 1ª parte, EQUILIBRIO es RETO DEL BUEN EDUCADOR, MARTENOT en su método propugna que EL PAPEL DEL EDUCADOR, PEDAGOG�?A POSITIVA que se apoya en que Favorecer desarrollo humano, EL PAPEL DEL EDUCADOR será Proponer, PEDAGOG�?A POSITIVA que se apoya en que Formación musical al servicio del ser humano, CUESTIÓN ???? Profesor de arte, Profesor de arte busca Resultados tangibles a corto plazo, EL PAPEL DEL EDUCADOR será Ayudar a descubrir, MARTENOT plantea CUESTIÓN, PEDAGOG�?A POSITIVA que se apoya en que Desarrollo de atención y escucha esencial