Warning:
JavaScript is turned OFF. None of the links on this page will work until it is reactivated.
If you need help turning JavaScript On, click here.
The Concept Map you are trying to access has information related to:
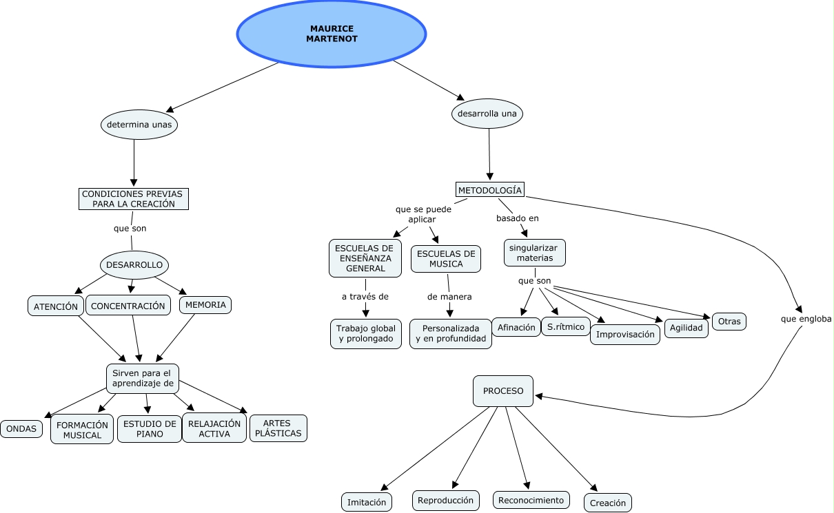
Martenot 2ª parte, METODOLOG�?A que se puede aplicar ESCUELAS DE ENSEÑANZA GENERAL, singularizar materias que son Afinación, ESCUELAS DE MUSICA de manera Personalizada y en profundidad, PROCESO ???? Reconocimiento, desarrolla una ???? METODOLOG�?A, DESARROLLO ???? MEMORIA, singularizar materias que son Improvisación, MAURICE MARTENOT ???? determina unas, METODOLOG�?A basado en singularizar materias, MEMORIA ???? Sirven para el aprendizaje de