Warning:
JavaScript is turned OFF. None of the links on this page will work until it is reactivated.
If you need help turning JavaScript On, click here.
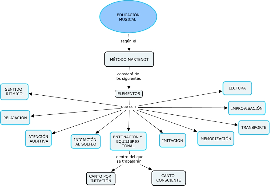
Este mapa conceptual tiene información relacionada a: MAPA GENERAL, ELEMENTOS que son INICIACIÓN AL SOLFEO, ELEMENTOS que son ATENCIÓN AUDITIVA, ELEMENTOS que son LECTURA, ENTONACIÓN Y EQUILIBRIO TONAL dentro del que se trabajarán CANTO CONSCIENTE, ELEMENTOS que son TRANSPORTE, ELEMENTOS que son RELAJACIÓN, EDUCACIÓN MUSICAL según el MÉTODO MARTENOT, ELEMENTOS que son IMITACIÓN, ELEMENTOS que son MEMORIZACIÓN, ELEMENTOS que son SENTIDO RITMICO, ENTONACIÓN Y EQUILIBRIO TONAL dentro del que se trabajarán CANTO POR IMITACIÓN, MÉTODO MARTENOT constará de los siguientes ELEMENTOS, ELEMENTOS que son ENTONACIÓN Y EQUILIBRIO TONAL, ELEMENTOS que son IMPROVISACIÓN