Warning:
JavaScript is turned OFF. None of the links on this page will work until it is reactivated.
If you need help turning JavaScript On, click here.
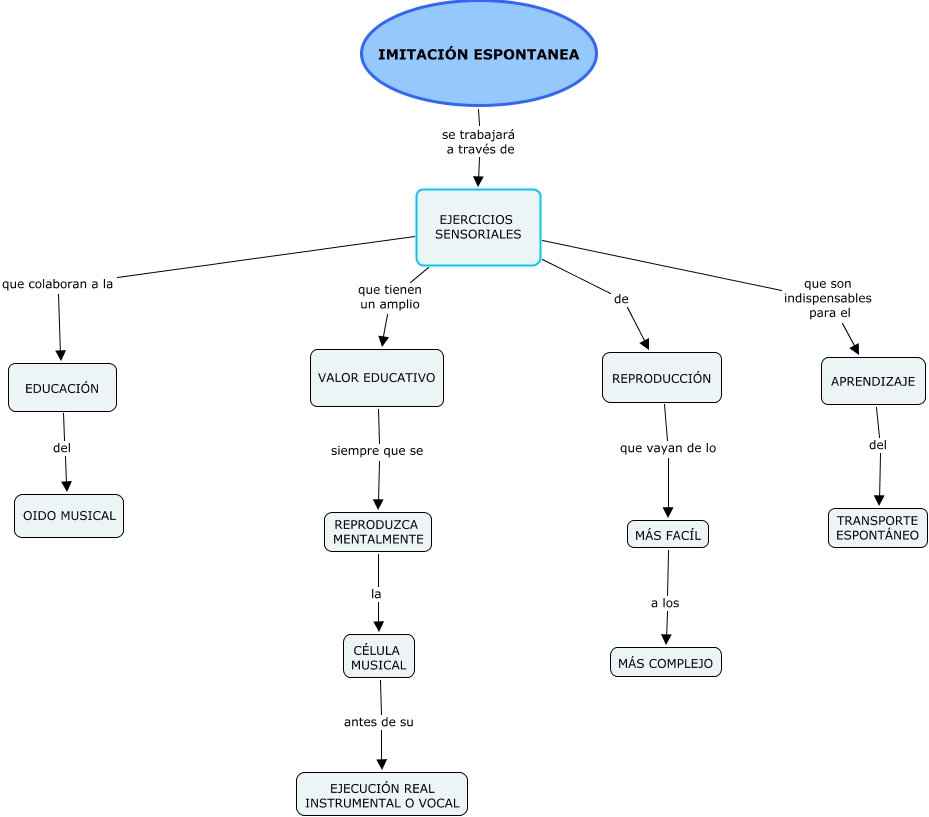
The Concept Map you are trying to access has information related to:
IMITACIÓN ESPONTANEA, EJERCICIOS SENSORIALES que son indispensables para el APRENDIZAJE, EJERCICIOS SENSORIALES de REPRODUCCIÓN, APRENDIZAJE del TRANSPORTE ESPONT�?NEO, VALOR EDUCATIVO siempre que se REPRODUZCA MENTALMENTE, CÉLULA MUSICAL antes de su EJECUCIÓN REAL INSTRUMENTAL O VOCAL, REPRODUCCIÓN que vayan de lo M�?S FAC�?L, EDUCACIÓN del OIDO MUSICAL, M�?S FAC�?L a los M�?S COMPLEJO, IMITACIÓN ESPONTANEA se trabajará a través de EJERCICIOS SENSORIALES, REPRODUZCA MENTALMENTE la CÉLULA MUSICAL