Warning:
JavaScript is turned OFF. None of the links on this page will work until it is reactivated.
If you need help turning JavaScript On, click here.
The Concept Map you are trying to access has information related to:
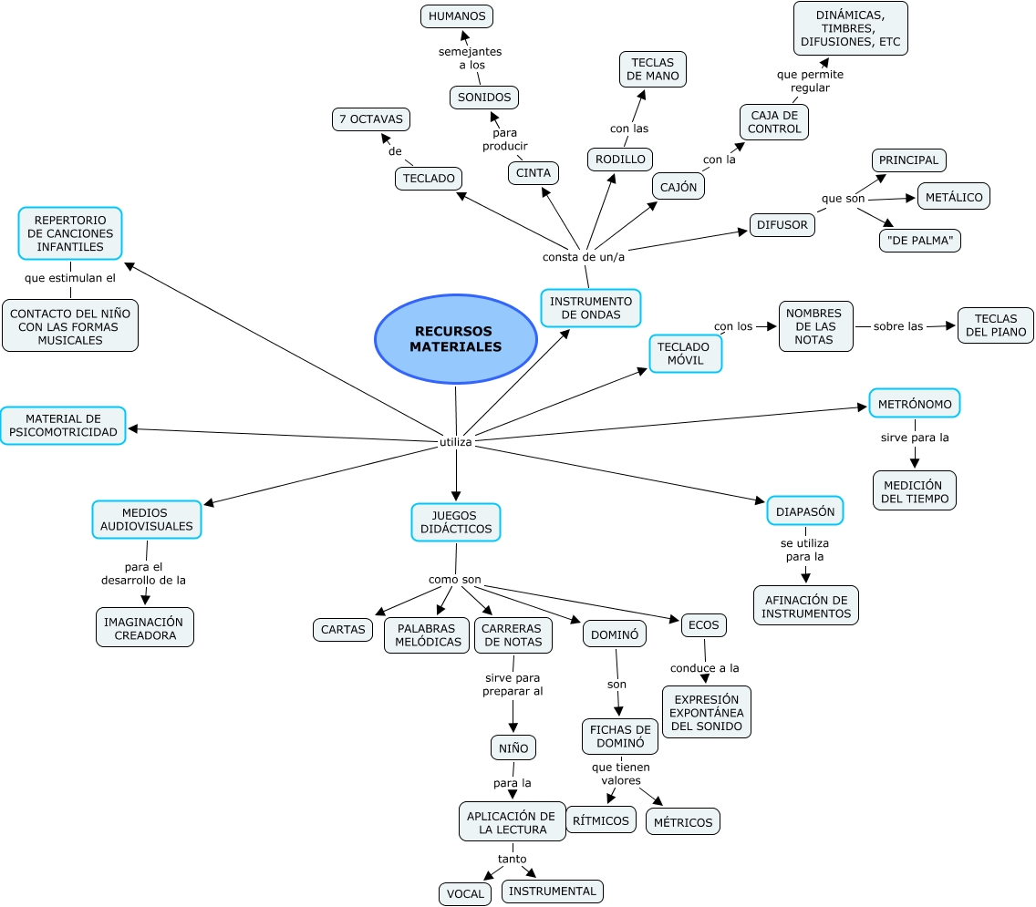
RECURSOS MATERIALES, DOMINÓ son FICHAS DE DOMINÓ, JUEGOS DID�?CTICOS como son ECOS, JUEGOS DID�?CTICOS como son CARTAS, INSTRUMENTO DE ONDAS consta de un/a TECLADO, RECURSOS MATERIALES utiliza MATERIAL DE PSICOMOTRICIDAD, DIFUSOR que son MET�?LICO, TECLADO MÓVIL con los NOMBRES DE LAS NOTAS, RECURSOS MATERIALES utiliza DIAPASÓN, INSTRUMENTO DE ONDAS consta de un/a RODILLO, TECLADO de 7 OCTAVAS