Warning:
JavaScript is turned OFF. None of the links on this page will work until it is reactivated.
If you need help turning JavaScript On, click here.
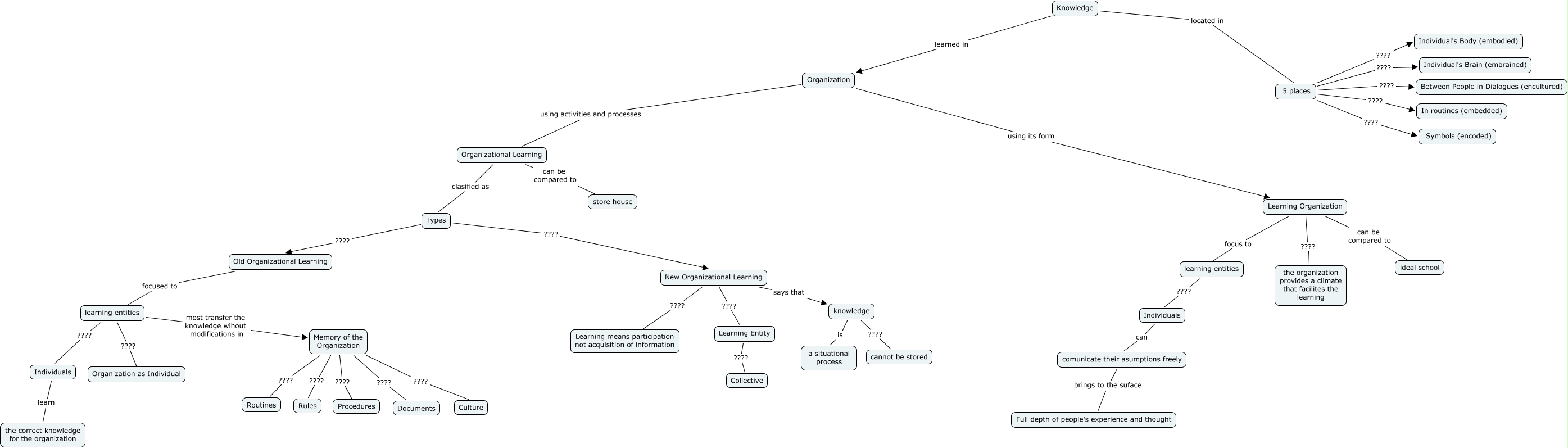
Este Cmap, tiene información relacionada con: Learning Organization VS Organizational Learning, Memory of the Organization ???? Routines, New Organizational Learning ???? Learning Entity, Individuals can comunicate their asumptions freely, Memory of the Organization ???? Documents, Knowledge learned in Organization, learning entities most transfer the knowledge wihout modifications in Memory of the Organization, Memory of the Organization ???? Procedures, Knowledge located in 5 places, Organizational Learning can be compared to store house, learning entities ???? Organization as Individual, Organization using activities and processes Organizational Learning, Old Organizational Learning focused to learning entities, Memory of the Organization ???? Rules, Types ???? Old Organizational Learning, Learning Entity ???? Collective, Learning Organization ???? the organization provides a climate that facilites the learning, 5 places ???? Individual's Brain (embrained), comunicate their asumptions freely brings to the suface Full depth of people's experience and thought, knowledge is a situational process, 5 places ???? Individual's Body (embodied)