Warning:
JavaScript is turned OFF. None of the links on this page will work until it is reactivated.
If you need help turning JavaScript On, click here.
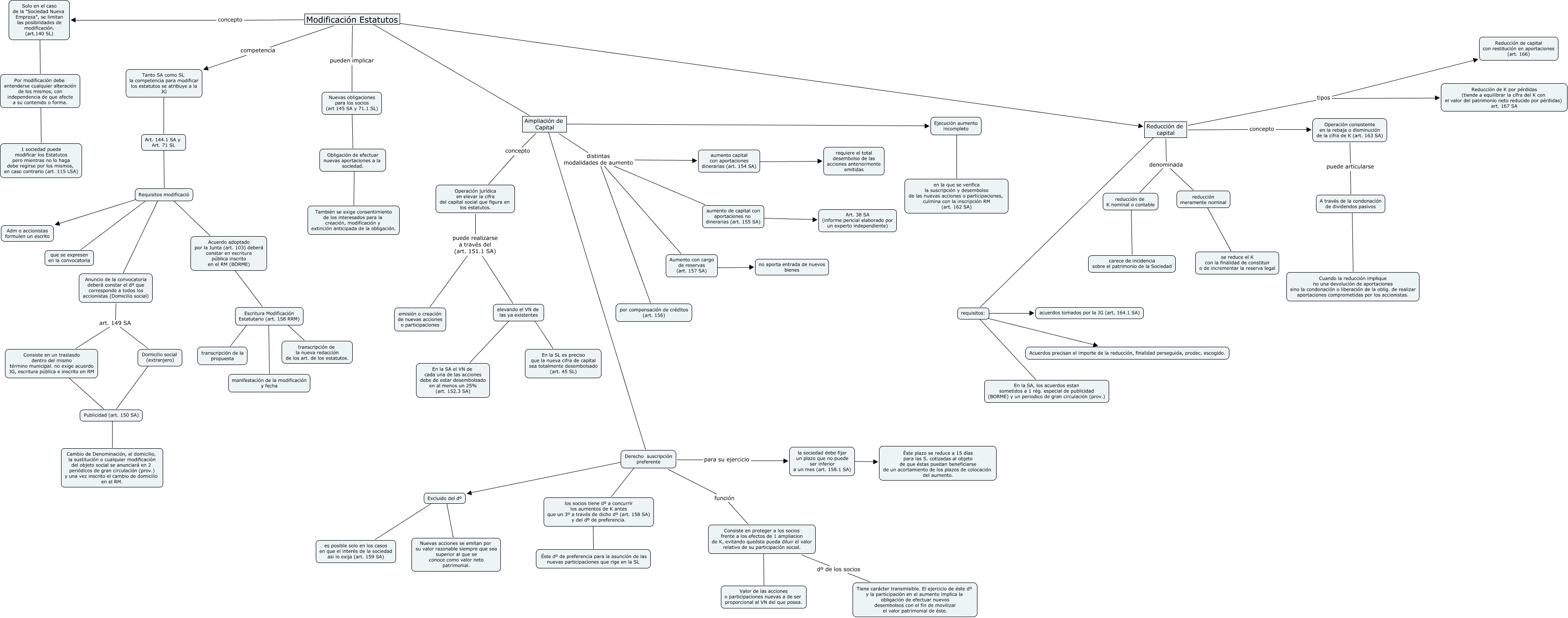
Este Cmap, tiene información relacionada con: De fora vingueren Mapa nº 7, Ampliación de Capital distintas modalidades de aumento Aumento con cargo de reservas (art. 157 SA), requisitos: ???? acuerdos tomados por la JG (art, 164.1 SA), Nuevas obligaciones para los socios (art 145 SA y 71.1 SL) ???? Obligación de efectuar nuevas aportaciones a la sociedad., Ampliación de Capital distintas modalidades de aumento por compensación de créditos (art. 156), Ampliación de Capital concepto Operación jurídica en elevar la cifra del capital social que figura en los estatutos., Obligación de efectuar nuevas aportaciones a la sociedad. ???? También se exige consentimiento de los interesados para la creación, modificación y extinción anticipada de la obligación., Ampliación de Capital distintas modalidades de aumento aumento capital con aportaciones dinerarias (art. 154 SA), Solo en el caso de la "Sociedad Nueva Empresa", se limitan las posibilidades de modificación. (art.140 SL) ???? Por modificación debe entenderse cualquier alteración de los mismos, con independencia de que afecte a su contenido o forma., Reducción de capital denominada reducción meramente nominal, Operación jurídica en elevar la cifra del capital social que figura en los estatutos. puede realizarse a través del (art. 151.1 SA) emisión o creación de nuevas acciones o participaciones, Operación consistente en la rebaja o disminución de la cifra de K (art. 163 SA) puede articularse A través de la condonación de dividendos pasivos, la sociedad debe fijar un plazo que no puede ser inferior a un mes (art. 158.1 SA) ???? Éste plazo se reduce a 15 días para las S. cotizadas al objeto de que éstas puedan beneficiarse de un acortamiento de los plazos de colocación del aumento., reducción de K nominal o contable ???? carece de incidencia sobre el patrimonio de la Sociedad, Por modificación debe entenderse cualquier alteración de los mismos, con independencia de que afecte a su contenido o forma. ???? 1 sociedad puede modificar los Estatutos pero mientras no lo haga debe regirse por los mismos, en caso contrario (art. 115 LSA), Derecho suscripción preferente ???? los socios tiene dº a concurrir los aumentos de K antes que un 3º a través de dicho dº (art. 158 SA) y del dº de preferencia., Modificación Estatutos pueden implicar Nuevas obligaciones para los socios (art 145 SA y 71.1 SL), Escritura Modificación Estatutario (art. 158 RRM) ???? transcripción de la nueva redacción de los art. de los estatutos., Modificación Estatutos competencia Tanto SA como SL la competencia para modificar los estatutos se atribuye a la JG, Reducción de capital concepto Operación consistente en la rebaja o disminución de la cifra de K (art. 163 SA), Reducción de capital tipos Reducción de K por pérdidas (tiende a equilibrar la cifra del K con el valor del patrimonio neto reducido por pérdidas) art. 167 SA