Warning:
JavaScript is turned OFF. None of the links on this page will work until it is reactivated.
If you need help turning JavaScript On, click here.
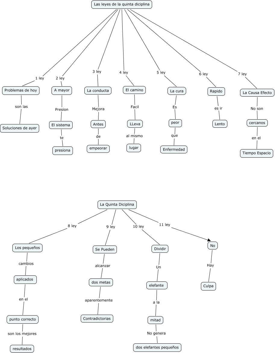
Este Cmap, tiene información relacionada con: capitulo 4, La Quinta Diciplina 11 ley No, Se Pueden alcanzar dos metas, A mayor Presion El sistema, Rapido es ir Lento, Las leyes de la quinta diciplina 4 ley El camino, La Quinta Diciplina 9 ley Se Pueden, Dividir Un elefante, Los pequeños cambios aplicados, dos metas aparentemente Contradictorias, El sistema te presiona, peor que Enfermedad, punto correcto son los mejores resultados, Las leyes de la quinta diciplina 5 ley La cura, Las leyes de la quinta diciplina 1 ley Problemas de hoy, La cura Es peor, La Quinta Diciplina 8 ley Los pequeños, elefante a la mitad, Problemas de hoy son las Soluciones de ayer, aplicados en el punto correcto, La conducta Mejora Antes