Warning:
JavaScript is turned OFF. None of the links on this page will work until it is reactivated.
If you need help turning JavaScript On, click here.
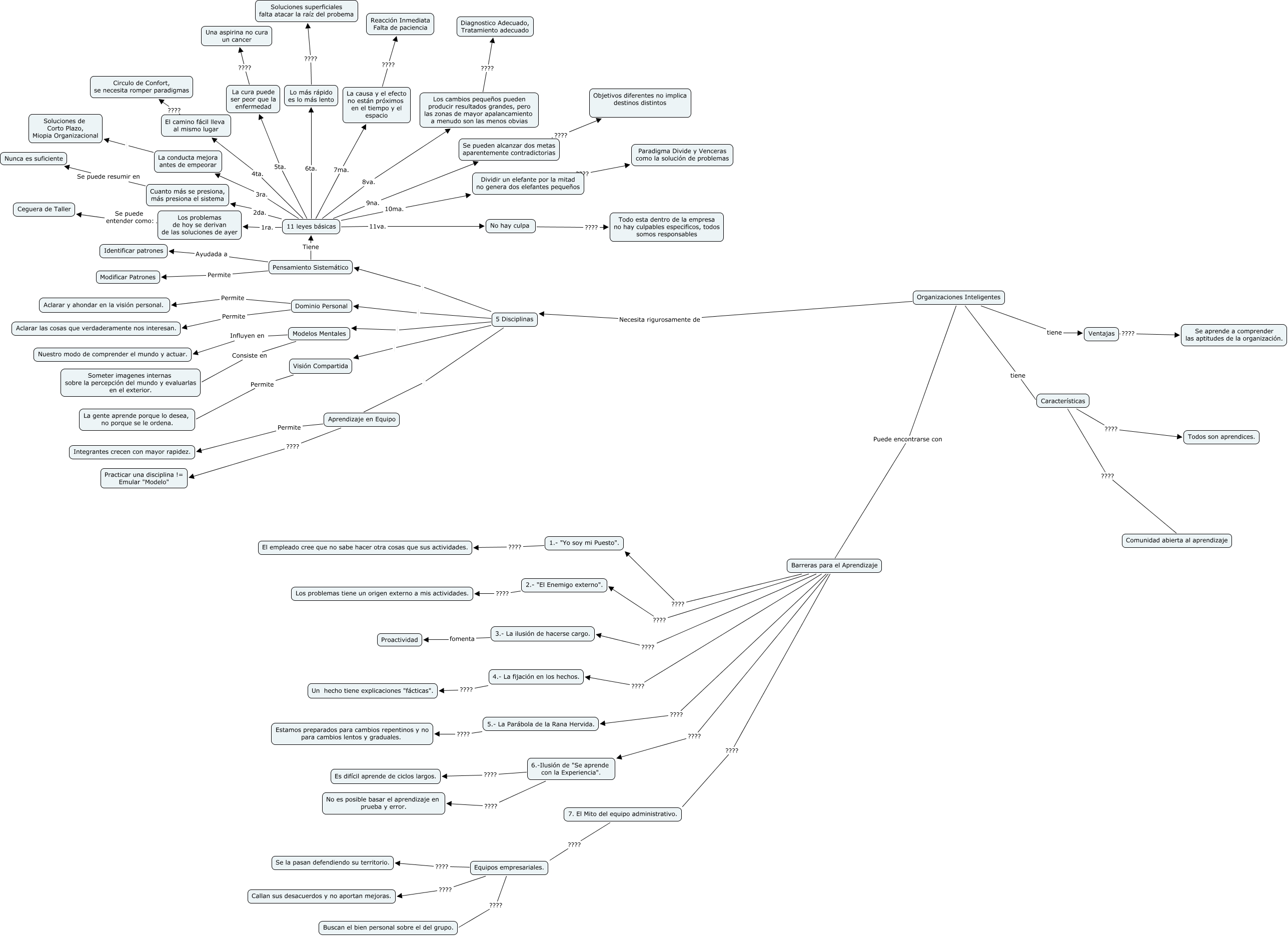
Este Cmap, tiene información relacionada con: Actividad Clase 2, 5 Disciplinas Modelos Mentales, Pensamiento Sistemático Ayudada a Identificar patrones, Barreras para el Aprendizaje ???? 7. El Mito del equipo administrativo., 11 leyes básicas 10ma. Dividir un elefante por la mitad no genera dos elefantes pequeños, 5.- La Parábola de la Rana Hervida. ???? Estamos preparados para cambios repentinos y no para cambios lentos y graduales., Modelos Mentales Consiste en Someter imagenes internas sobre la percepción del mundo y evaluarlas en el exterior., 11 leyes básicas 9na. Se pueden alcanzar dos metas aparentemente contradictorias, 11 leyes básicas 6ta. Lo más rápido es lo más lento, Organizaciones Inteligentes Puede encontrarse con Barreras para el Aprendizaje, Se pueden alcanzar dos metas aparentemente contradictorias ???? Objetivos diferentes no implica destinos distintos, Pensamiento Sistemático Tiene 11 leyes básicas, 1.- "Yo soy mi Puesto". ???? El empleado cree que no sabe hacer otra cosas que sus actividades., Dividir un elefante por la mitad no genera dos elefantes pequeños ???? Paradigma Divide y Venceras como la solución de problemas, 5 Disciplinas Aprendizaje en Equipo, Barreras para el Aprendizaje ???? 5.- La Parábola de la Rana Hervida., Barreras para el Aprendizaje ???? 4.- La fijación en los hechos., Barreras para el Aprendizaje ???? 2.- "El Enemigo externo"., Dominio Personal Permite Aclarar las cosas que verdaderamente nos interesan., Dominio Personal Permite Aclarar y ahondar en la visión personal., Organizaciones Inteligentes Necesita rigurosamente de 5 Disciplinas