Warning:
JavaScript is turned OFF. None of the links on this page will work until it is reactivated.
If you need help turning JavaScript On, click here.
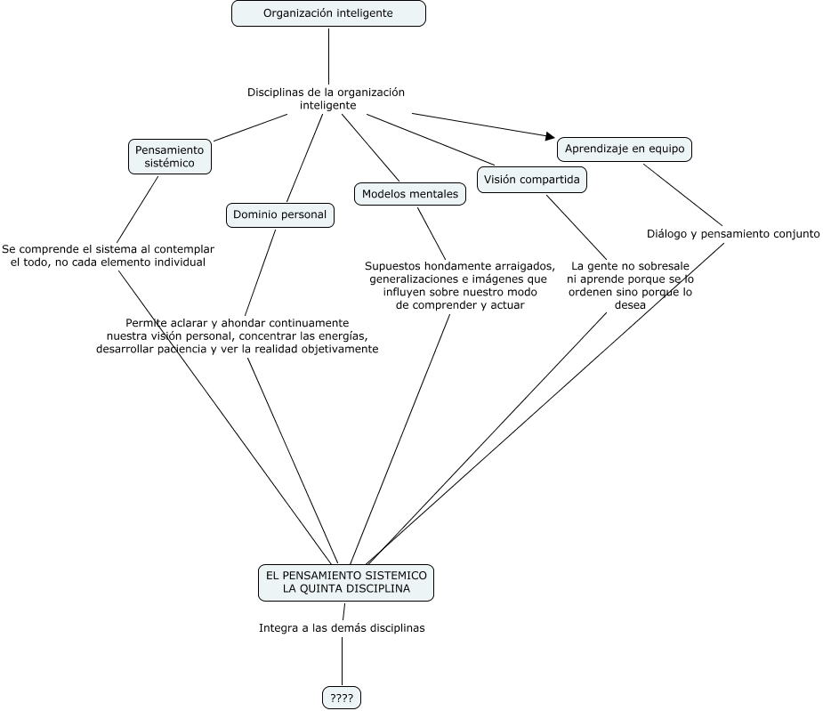
Este Cmap, tiene información relacionada con: Capítulo 1, Organización inteligente Disciplinas de la organización inteligente Aprendizaje en equipo, Organización inteligente Disciplinas de la organización inteligente Visión compartida, Visión compartida La gente no sobresale ni aprende porque se lo ordenen sino porque lo desea, EL PENSAMIENTO SISTEMICO LA QUINTA DISCIPLINA Integra a las demás disciplinas ????, Organización inteligente Disciplinas de la organización inteligente Modelos mentales, Aprendizaje en equipo Diálogo y pensamiento conjunto, Organización inteligente Disciplinas de la organización inteligente Dominio personal, Modelos mentales Supuestos hondamente arraigados, generalizaciones e imágenes que influyen sobre nuestro modo de comprender y actuar, Pensamiento sistémico Se comprende el sistema al contemplar el todo, no cada elemento individual, Organización inteligente Disciplinas de la organización inteligente Pensamiento sistémico, Dominio personal Permite aclarar y ahondar continuamente nuestra visión personal, concentrar las energías, desarrollar paciencia y ver la realidad objetivamente EL PENSAMIENTO SISTEMICO LA QUINTA DISCIPLINA