Warning:
JavaScript is turned OFF. None of the links on this page will work until it is reactivated.
If you need help turning JavaScript On, click here.
The Concept Map you are trying to access has information related to:
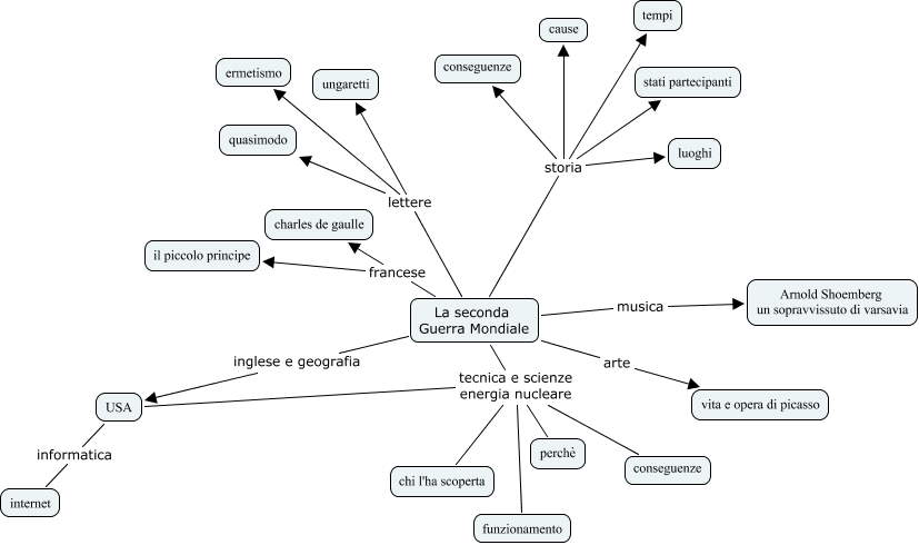
seconda guerra mondiale.canonico capoani, La seconda Guerra Mondiale musica Arnold Shoemberg un sopravvissuto di varsavia, La seconda Guerra Mondiale lettere ungaretti, USA tecnica e scienze energia nucleare perchè, La seconda Guerra Mondiale storia luoghi, La seconda Guerra Mondiale lettere ermetismo, USA tecnica e scienze energia nucleare funzionamento, La seconda Guerra Mondiale arte vita e opera di picasso, USA tecnica e scienze energia nucleare conseguenze, La seconda Guerra Mondiale storia conseguenze, La seconda Guerra Mondiale storia tempi