Warning:
JavaScript is turned OFF. None of the links on this page will work until it is reactivated.
If you need help turning JavaScript On, click here.
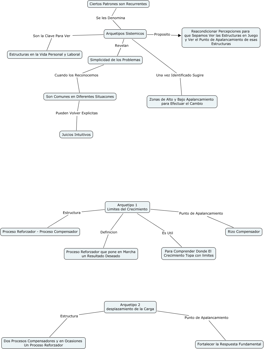
Este Cmap, tiene información relacionada con: Capitulo 6, Arquetipo 2 desplazamiento de la Carga Estructura Dos Procesos Compensadores y en Ocasiones Un Proceso Reforzador, Arquetipo 1 Limites del Crecimiento Definicion Proceso Reforzador que pone en Marcha un Resultado Deseado, Ciertos Patrones son Recurrentes Se les Denomina Arquetipos Sistemicos, Arquetipo 2 desplazamiento de la Carga Punto de Apalancamiento Fortalecer la Respuesta Fundamental, Arquetipos Sistemicos Proposito Reacondicionar Percepciones para que Sepamos Ver las Estructuras en Juego y Ver el Punto de Apalancamiento de esas Estructuras, Son Comunes en Diferentes Situacones Pueden Volver Explicitas Juicios Intuitivos, Arquetipos Sistemicos Una vez Identificado Sugire Zonas de Alto y Bajo Apalancamiento para Efectuar el Cambio, Arquetipos Sistemicos Son la Clave Para Ver Estructuras en la Vida Personal y Laboral, Arquetipo 1 Limites del Crecimiento Punto de Apalancamiento Rizo Compensador, Arquetipo 1 Limites del Crecimiento Es Util Para Comprender Donde El Crecimiento Topa con limites, Arquetipo 1 Limites del Crecimiento Estructura Proceso Reforzador - Proceso Compensador, Arquetipos Sistemicos Revelan Simplicidad de los Problemas, Simplicidad de los Problemas Cuando los Reconocemos Son Comunes en Diferentes Situacones