Warning:
JavaScript is turned OFF. None of the links on this page will work until it is reactivated.
If you need help turning JavaScript On, click here.
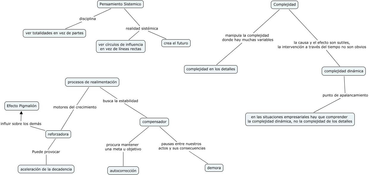
Este Cmap, tiene información relacionada con: Capitulo 5, compensador pausas entre nuestros actos y sus consecuencias demora, Complejidad la causa y el efecto son sutiles, la intervención a través del tiempo no son obvios complejidad dinámica, Pensamiento Sistemico realidad sistémica crea el futuro, Pensamiento Sistemico disciplina ver totalidades en vez de partes, reforzadora Puede provocar aceleración de la decadencia, procesos de realimentación motores del crecimiento reforzadora, reforzadora influir sobre los demás Efecto Pigmalión, complejidad dinámica punto de apalancamiento en las situaciones empresariales hay que comprender la complejidad dinámica, no la complejidad de los detalles, procesos de realimentación busca la estabilidad compensador, Pensamiento Sistemico realidad sistémica ver círculos de influencia en vez de líneas rectas, compensador procura mantener una meta u objetivo autocorrección, Complejidad manipula la complejidad donde hay muchas variables complejidad en los detalles