Warning:
JavaScript is turned OFF. None of the links on this page will work until it is reactivated.
If you need help turning JavaScript On, click here.
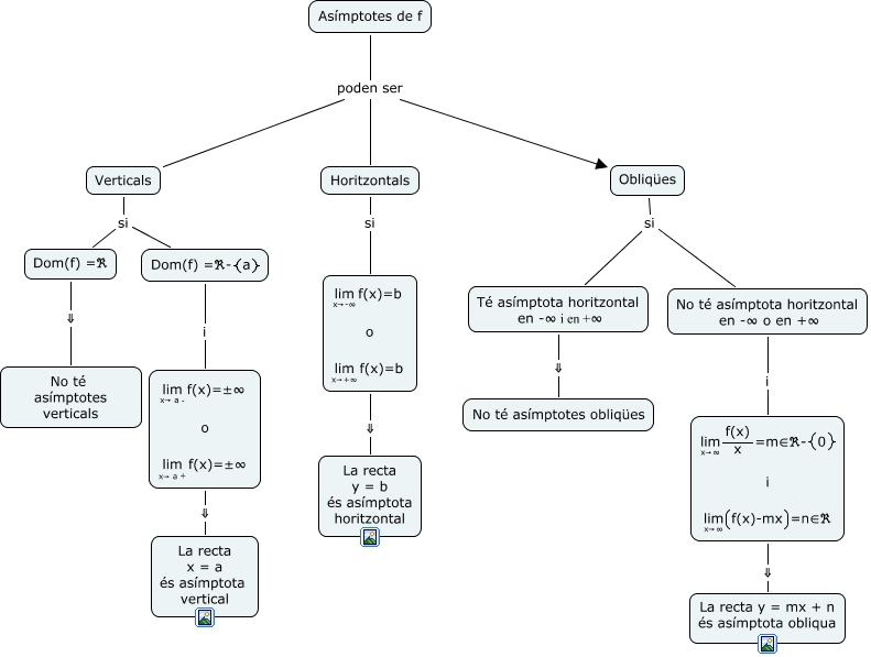
Este Cmap, tiene información relacionada con: asimptotes, <math xmlns="http://www.w3.org/1998/Math/MathML"> <mrow> <mtable> <mtr> <mtd> <munderover> <mtext> lim </mtext> <mtext> x→∞ </mtext> <none/> </munderover> <mfrac> <mtext> f(x) </mtext> <mtext> x </mtext> </mfrac> <mtext> =m∈ℜ- </mtext> <mfenced open="{" close="}"> <mtext> 0 </mtext> </mfenced> </mtd> </mtr> <mtr> <mtd> <mtext> i </mtext> </mtd> </mtr> <mtr> <mtd> <munderover> <mtext> lim </mtext> <mtext> x→∞ </mtext> <none/> </munderover> <mfenced open="(" close=")"> <mtext> f(x)-mx </mtext> </mfenced> <mtext> =n∈ℜ </mtext> </mtd> </mtr> </mtable> </mrow> </math> ⇓ La recta y = mx + n és asímptota obliqua, Asímptotes de f poden ser Obliqües, Dom(f) =ℜ ⇓ No té asímptotes verticals, Asímptotes de f poden ser Verticals, <math xmlns="http://www.w3.org/1998/Math/MathML"> <mtable> <mtr> <mtd> <mrow> <munderover> <mtext> lim </mtext> <mrow> <mtext> x→-∞ </mtext> </mrow> <none/> </munderover> <mtext> f(x)=b </mtext> </mrow> </mtd> </mtr> <mtr> <mtd> <mtext> o </mtext> </mtd> </mtr> <mtr> <mtd> <mrow> <munderover> <mtext> lim </mtext> <mrow> <mtext> x→+∞ </mtext> </mrow> <none/> </munderover> <mtext> f(x)=b </mtext> </mrow> </mtd> </mtr> </mtable> </math> ⇓ La recta y = b és asímptota horitzontal, Horitzontals si <math xmlns="http://www.w3.org/1998/Math/MathML"> <mtable> <mtr> <mtd> <mrow> <munderover> <mtext> lim </mtext> <mrow> <mtext> x→-∞ </mtext> </mrow> <none/> </munderover> <mtext> f(x)=b </mtext> </mrow> </mtd> </mtr> <mtr> <mtd> <mtext> o </mtext> </mtd> </mtr> <mtr> <mtd> <mrow> <munderover> <mtext> lim </mtext> <mrow> <mtext> x→+∞ </mtext> </mrow> <none/> </munderover> <mtext> f(x)=b </mtext> </mrow> </mtd> </mtr> </mtable> </math>, Té asímptota horitzontal en -∞ i en +∞ ⇓ No té asímptotes obliqües, No té asímptota horitzontal en -∞ o en +∞ i <math xmlns="http://www.w3.org/1998/Math/MathML"> <mrow> <mtable> <mtr> <mtd> <munderover> <mtext> lim </mtext> <mtext> x→∞ </mtext> <none/> </munderover> <mfrac> <mtext> f(x) </mtext> <mtext> x </mtext> </mfrac> <mtext> =m∈ℜ- </mtext> <mfenced open="{" close="}"> <mtext> 0 </mtext> </mfenced> </mtd> </mtr> <mtr> <mtd> <mtext> i </mtext> </mtd> </mtr> <mtr> <mtd> <munderover> <mtext> lim </mtext> <mtext> x→∞ </mtext> <none/> </munderover> <mfenced open="(" close=")"> <mtext> f(x)-mx </mtext> </mfenced> <mtext> =n∈ℜ </mtext> </mtd> </mtr> </mtable> </mrow> </math>, Obliqües si No té asímptota horitzontal en -∞ o en +∞, <math xmlns="http://www.w3.org/1998/Math/MathML"> <mtable> <mtr> <mtd> <mrow> <munderover> <mtext> lim </mtext> <mrow> <mtext> x→ </mtext> <mmultiscripts> <mtext> a </mtext> <none/> <mtext> - </mtext> </mmultiscripts> </mrow> <none/> </munderover> <mtext> f(x)=±∞ </mtext> </mrow> </mtd> </mtr> <mtr> <mtd> <mtext> o </mtext> </mtd> </mtr> <mtr> <mtd> <mrow> <munderover> <mtext> lim </mtext> <mrow> <mtext> x→ </mtext> <mmultiscripts> <mtext> a </mtext> <none/> <mtext> + </mtext> </mmultiscripts> </mrow> <none/> </munderover> <mtext> f(x)=±∞ </mtext> </mrow> </mtd> </mtr> </mtable> </math> ⇓ La recta x = a és asímptota vertical, Verticals si <math xmlns="http://www.w3.org/1998/Math/MathML"> <mrow> <mtext> Dom(f) =ℜ- </mtext> <mfenced open="{" close="}"> <mtext> a </mtext> </mfenced> </mrow> </math>, Obliqües si Té asímptota horitzontal en -∞ i en +∞, Verticals si Dom(f) =ℜ, Asímptotes de f poden ser Horitzontals, <math xmlns="http://www.w3.org/1998/Math/MathML"> <mrow> <mtext> Dom(f) =ℜ- </mtext> <mfenced open="{" close="}"> <mtext> a </mtext> </mfenced> </mrow> </math> i <math xmlns="http://www.w3.org/1998/Math/MathML"> <mtable> <mtr> <mtd> <mrow> <munderover> <mtext> lim </mtext> <mrow> <mtext> x→ </mtext> <mmultiscripts> <mtext> a </mtext> <none/> <mtext> - </mtext> </mmultiscripts> </mrow> <none/> </munderover> <mtext> f(x)=±∞ </mtext> </mrow> </mtd> </mtr> <mtr> <mtd> <mtext> o </mtext> </mtd> </mtr> <mtr> <mtd> <mrow> <munderover> <mtext> lim </mtext> <mrow> <mtext> x→ </mtext> <mmultiscripts> <mtext> a </mtext> <none/> <mtext> + </mtext> </mmultiscripts> </mrow> <none/> </munderover> <mtext> f(x)=±∞ </mtext> </mrow> </mtd> </mtr> </mtable> </math>