Warning:
JavaScript is turned OFF. None of the links on this page will work until it is reactivated.
If you need help turning JavaScript On, click here.
The Concept Map you are trying to access has information related to:
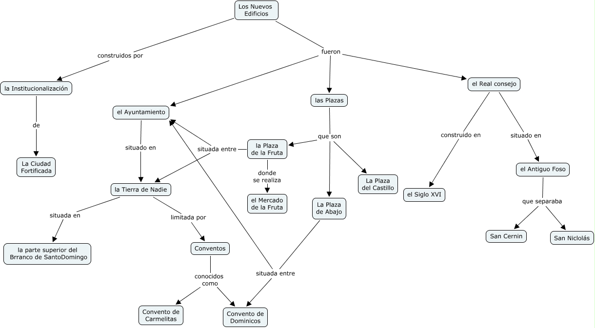
nuevos edificios, Conventos conocidos como Convento de Carmelitas, Los Nuevos Edificios fueron las Plazas, el Antiguo Foso que separaba San Cernin, Los Nuevos Edificios fueron el Ayuntamiento, la Institucionalización de La Ciudad Fortificada, Los Nuevos Edificios fueron el Real consejo, la Tierra de Nadie situada en la parte superior del Brranco de SantoDomingo, el Real consejo situado en el Antiguo Foso, la Tierra de Nadie limitada por Conventos, el Ayuntamiento situado en la Tierra de Nadie