Warning:
JavaScript is turned OFF. None of the links on this page will work until it is reactivated.
If you need help turning JavaScript On, click here.
The Concept Map you are trying to access has information related to:
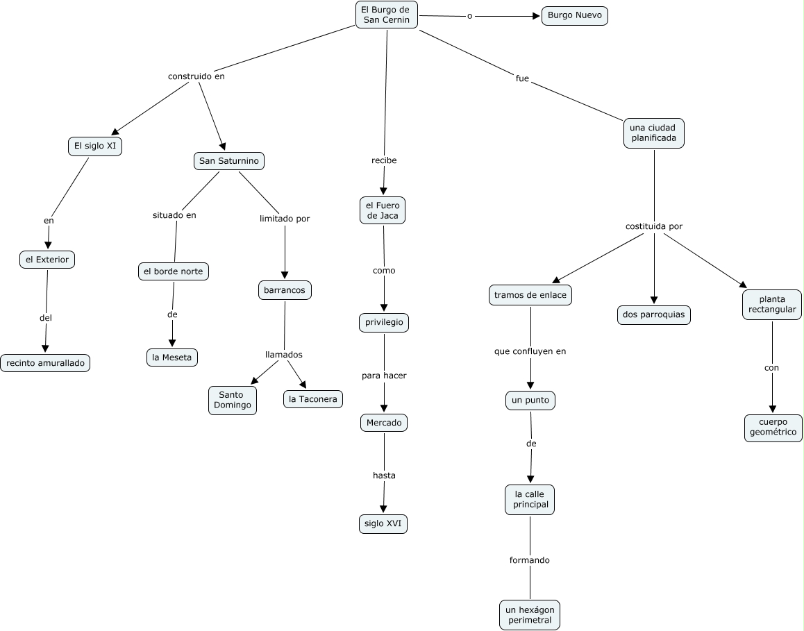
burgos, un punto de la calle principal, Mercado hasta siglo XVI, planta rectangular con cuerpo geométrico, la calle principal formando un hexágon perimetral, barrancos llamados la Taconera, una ciudad planificada costituida por planta rectangular, barrancos llamados Santo Domingo, San Saturnino situado en el borde norte, San Saturnino limitado por barrancos, El Burgo de San Cernin construido en El siglo XI