Warning:
JavaScript is turned OFF. None of the links on this page will work until it is reactivated.
If you need help turning JavaScript On, click here.
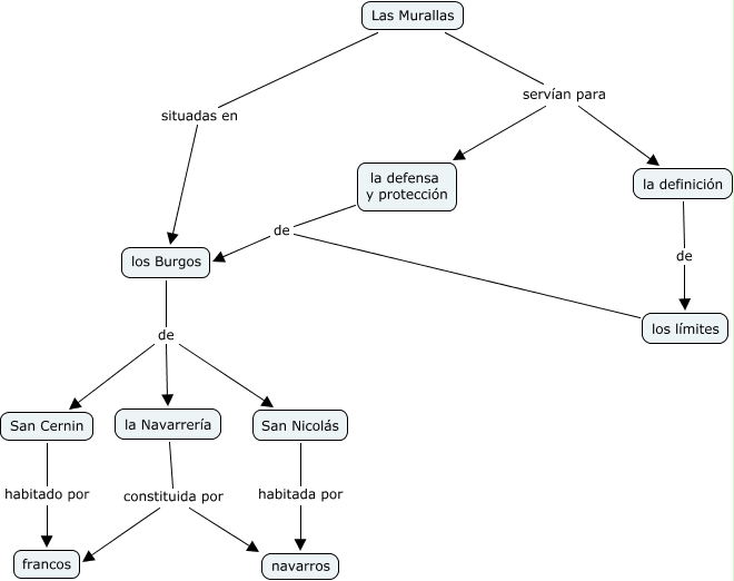
The Concept Map you are trying to access has information related to:
las murallas, San Nicolás habitada por navarros, Las Murallas situadas en los Burgos, la defensa y protección de los Burgos, los Burgos de San Cernin, la Navarrería constituida por navarros, los Burgos de San Nicolás, Las Murallas servían para la definición, los límites de los Burgos, San Cernin habitado por francos, Las Murallas servían para la defensa y protección