Warning:
JavaScript is turned OFF. None of the links on this page will work until it is reactivated.
If you need help turning JavaScript On, click here.
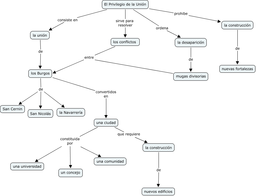
The Concept Map you are trying to access has information related to:
privilegio de la unión, la desaparición de mugas divisorias, los Burgos de San Cernin, una ciudad constituida por una comunidad, los Burgos de la Navarrería, El Privilegio de la Unión consiste en la unión, una ciudad que requiere la construcción, la construcción de nuevos edificios, los Burgos convertidos en una ciudad, El Privilegio de la Unión sirve para resolver los conflictos, los conflictos entre los Burgos